🏠 首页
🏠 复读择校
🏠 单招集训
📰 全部资讯
📚 复读资讯
📜 招生简章
💰 收费标准
🏫 学校动态
💬 在线咨询
择校咨询:
16670491319
🏫 学校分类:
全部学校
中嘉
芙蓉
麓谷
金海
金秋
明达
师大二附中
思沁
同升湖
🌍 择校地区:
全省
长沙
株洲
湘潭
衡阳
邵阳
岳阳
常德
张家界
益阳
郴州
永州
怀化
娄底
湘西
🏫 专题:明达
🔍 搜索学校
明达 相关学校
明达高复衡阳分校
明达高复衡阳分校是由衡阳金牌高考学校与长沙市明达
中学高复部联合创办的全省特有的一所自有校舍及专职
立即咨询
长沙明达复读学校
长沙市明达中学是由长沙市教育局批准成立,传承百年
名校长沙市明德中学办学文化的一所民办学校,创建于
立即咨询
长沙明达中学
长沙市明达中学原名明德达材中学,创建于2008年
,是一所由长沙市教育局直管,集小学、初中、高中、
立即咨询
益阳万源明达中学复读部
益阳万源明达高级中学是一所由益阳万源学校与长沙市
明达中学联合创建的民办高中。长沙市明达中学高复部
立即咨询
明达 相关资讯
长沙市明达中学复读部2024年招生简章
亲爱的考生们,大家好!今天给大家带来一个激动人心的消息:我们已经开通了免费的咨询报名链接!只需填写表单,你就能体验到专业...
长沙明达坤达单招培训复读2025招生简章
随着2024年的临近,单招复读定向培训正式开启。通过数月的辛勤努力,实现名校录取的梦想将不再遥远!在我们这里,文化学习、...
2024年长沙市明达高级中学复读班招生简章 高复招生
长沙市明达高级中学,成立于2008年,承载着长沙市明德中学的教育文化,由长沙市教育局批准设立。这所民办学校位于黄兴镇,校...
长沙明达中学复读成绩怎么样?考清北有几个
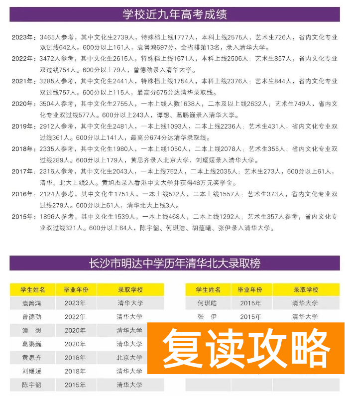
2023年,长沙明达复读学校再次展现出令人瞩目的成绩,成绩数据如下:2023年清北录取人数1人,总参考人数3465人,本...
明达中学VS师大思沁 长沙复读学校2024高考成绩分析
2024年的高考成绩已经揭晓,作为湖南省复读领域的两大知名学府,明达中学与师大思沁的表现如何呢?让我们通过两所学校发布的...
明达中学复读优缺点
明达中学作为一所享有盛誉的复读学校,吸引了众多希望提升高考成绩的学生。然而,选择复读学校是一项重要的决策,了解明达中学的...
长沙明达中学复读清北班报名
在**,复读这一概念往往伴随着争议。尤其是那些不了解高考的人,往往对复读抱有偏见,认为它是一种失败的表现。而实际上,很多...
长沙明达中学算不算复读四大名校呢 是私立学校吗?
长沙复读学校推荐:明达中学与长沙县一中的比较,在长沙的中学教育中,许多家长和学生对学校的选择充满了疑惑,尤其是在复读教育...
湖南复读学校明达好不好?
长沙明达复读学校在师资力量、教学方法和学生成绩方面备受关注。本文将就学校的优势和负面评价展开讨论,帮助家长和学生更全面地...
2024年湖南明达复读学校
2024年湖南明达复读学校解析本文将介绍长沙明达复读学校的相关信息,包括学校简介、师资力量、收费标准等,为考生和家长提供...
明达中学VS师大思沁:2024长沙复读学校高考成绩大PK
明达中学VS师大思沁:2024长沙复读学校高考成绩大PK 湖南复读网根据学校招生简章整理了2024年长沙两大热门复...
长沙明达中学复读怎么样值得读吗?
长沙明达中学作为一所备受瞩目的复读学校,在复读教育领域享有盛誉。本文将对长沙明达中学复读教育进行详细分析,探讨其教学实力...
首页
上一页
...
11
12
13
14
15
...
下一页
尾页
长沙教育网 · 一站式升学服务平台
专注长沙学校、高考复读、单招培训、升学择校咨询
© 2025-2026 长沙教育网 版权所有
复读学校
湘ICP备2025108451号-5
公众号二维码
扫码关注公众号
📞 立即咨询客服
升学择校 · 专业解答