在长沙,读公办高中、民办高中或职高的花费相差较大,具体能差多少呢?本文从学费、伙食费来对比这三种类型的高中。
学费对比公办高中
目前长沙市普通高中学费标准分省级示范性高中和非省级示范性高中两个档次,省级示范性高中的学费比非省级示范性高中的学费多200元。
在长沙就读高中的学生,若在公办高中或子弟高中,学杂费大致每学期一千余元,累计三年,学杂费总额预计在六千至七千元之间。
然而,民办高中的收费标准与公办及子弟高中存在显著差异。
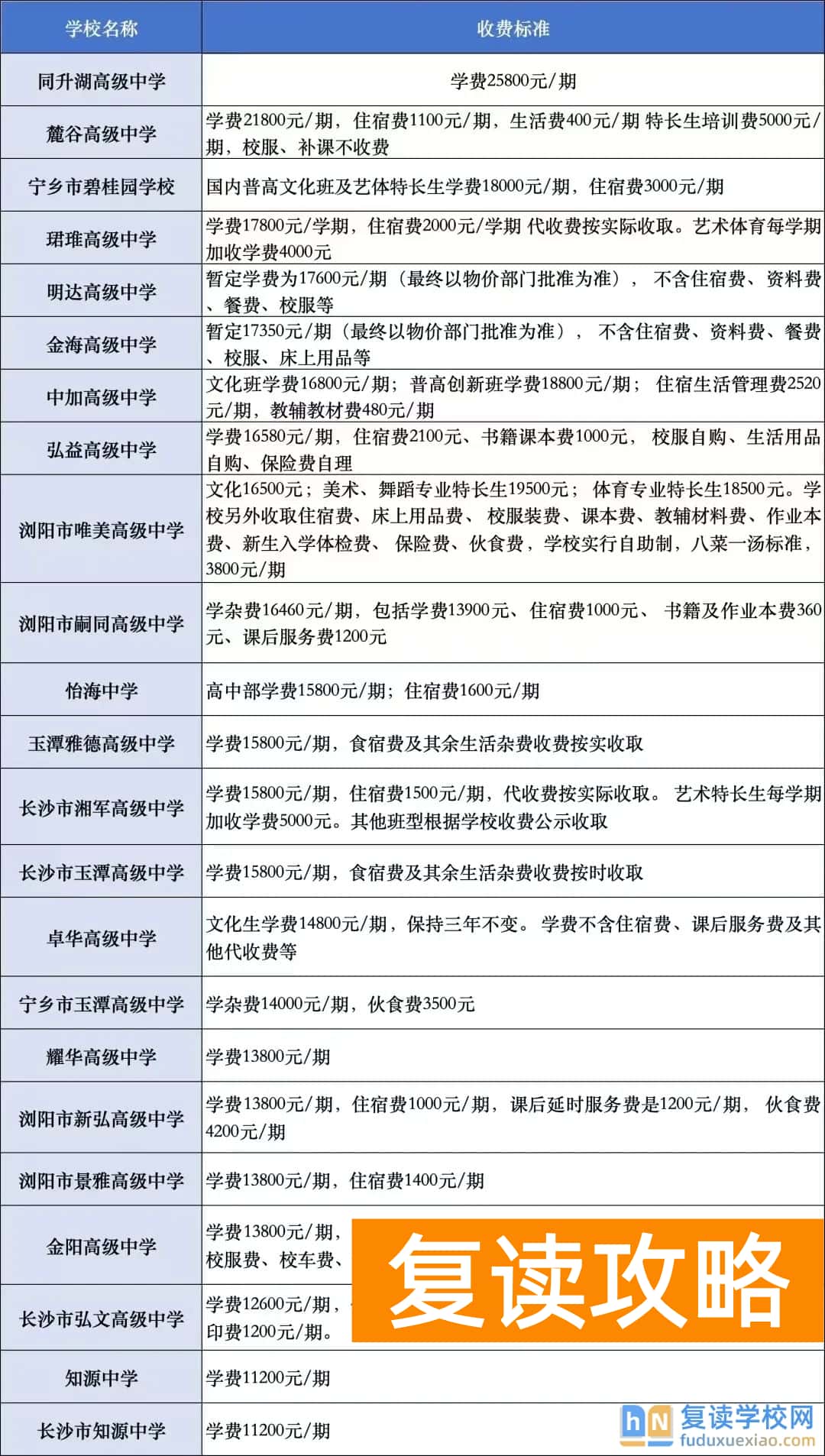
民办高中
长沙民办高中的学费一般是由各校根据学校的性质和硬件、办学成本等来制定,通过物价局审批后施。不同的民办学校,收费也不同,下面整理长沙部分民办高中的收费情况(根据学校招生简章整理,今年未公布,参考24年情况):

职业高中

如果您家孩子读的是公办高中(普高或中职),那么近几年学费都是比较稳定的。参考近年收费,公办普高三年算下来学费大概需要6-7千。中职的收费具体可以参考表格。
寄宿费及伙食费寄宿费
长沙大部分公办高中都可以提供寄宿,但有些学校在市中心,床位比较紧张,会根据学生家与学校间距离的远近来确定能否寄宿。
公办高中每期的寄宿费在300-800元之间,六个学期宿费用大约1800-4800元。
民办高中则大部分是寄宿制,寄宿费每期大多在1000-1500元之间,六个学期寄宿费用大约6000-9000元。公立职高的住宿费其实也不会太贵,一学期一般交300-600元。
伙食费
伙食费大多都是自理的,丰俭由人,没办法算出具体费用。按照平均水平计算,早餐5元,中、晚餐分别10元,一天伙食费约30元,一周五天上课时间总共150元。一般一个学期在20周左右,一个学期的伙食费差不多3000元,三年伙食费就是18000元左右。
经过粗略计算,孩子如果在非省级示范性高中读三年下来,学费和住宿费最低也在25800元往上(都按最低标准计算),其中还没有加上其他费用,再高的话上不设限。培养一个孩子需要付出很多精力,也需要付出一定财力。