3月24日,2025年长沙市中考中招制度改革新闻发布会召开,会上发布了《关于进一步推进高中阶段学校考试招生制度改革的实施办法》(以下简称《实施办法》)。为进一步推进减负提质、促进教育公平,根据《教育强国建设规划纲要(2024-2035年)》提出的“有序推进中考改革”部署,长沙在广泛开展调查研究、组织社会听证、进行专家论证、实施风险评估等规范决策程序的基础上,经中共长沙市委、长沙市人民政府审定,制定了《实施办法》,重点对中考中招制度进行了五个方面的优化和调整。按照“促进公平、以人为本、稳妥推进”的原则,2025年中考中招主体政策保持不变,在《实施办法》大背景下个别政策略有调整。改革具体有哪些内容?一起来了解——2025年长沙市中考中招制度改革新闻发布会现场

一、优化考试方式
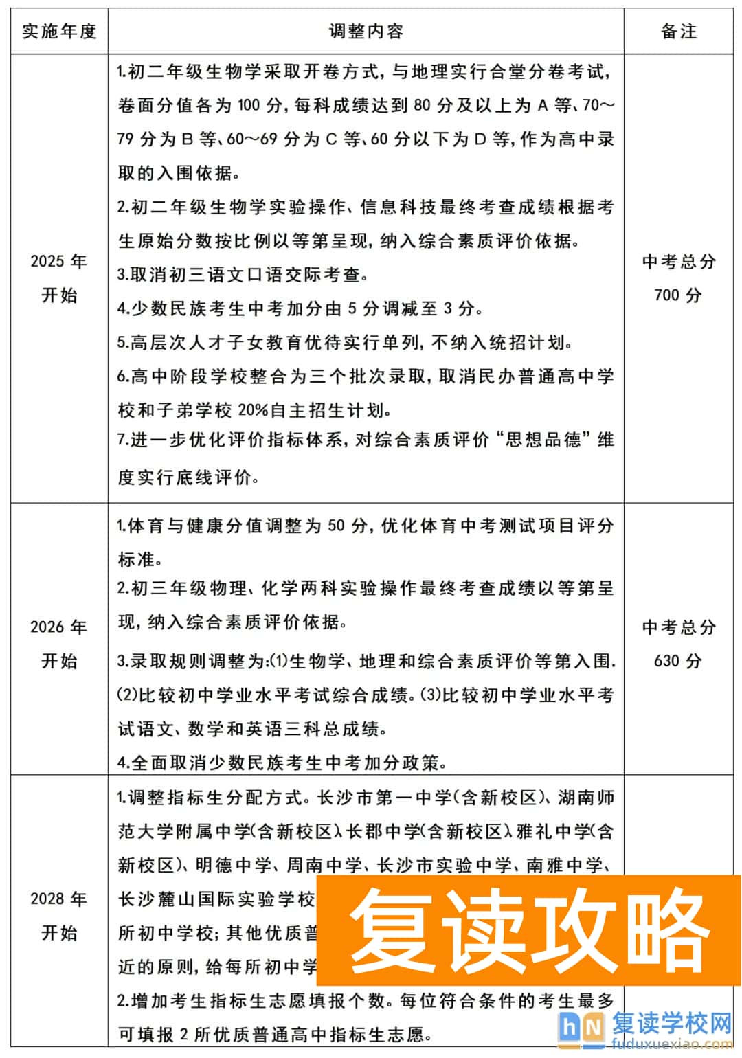
根据学科特点,将初中学业水平考试分为考试科目、考查科目和考核科目。考试科目包括道德与法治、语文、数学、外语(含听力)、物理、化学、历史、体育与健康,成绩以分数呈现。2025年,体育与健康分值为40分,自2026年起提高至50分,同时优化体育中考测试项目评分标准,引导学生爱体育、乐锻炼、强体魄。考查科目包括生物学、地理、信息科技、艺术(音乐、美术)、英语口语和物理、化学、生物学三科实验操作(以下称实验操作),成绩以A、B、C、D等第呈现。自2025年起,取消语文口语交际考查;生物学、地理采取开卷方式,实行合堂分卷考试,卷面分值各为100分,每科成绩达到80分及以上为A等、70~79分为B等、60~69分为C等、60分以下为D等,作为高中录取的入围依据;信息科技、艺术分值均为100分,英语口语、实验操作考查分值均为20分,最终考查成绩根据考生原始分数按比例统一划定成绩等第,纳入综合素质评价依据。考核科目包括劳动、综合实践活动,成绩以合格、不合格呈现,由学校统一组织,纳入综合素质评价依据。
长沙市中考科目组成

二、调整录取批次
自2025年起,取消民办普通高中学校和子弟学校20%的自主招生计划,高中阶段学校整合为三个批次录取:第一批次招生录取学校:长沙市第一中学(含新校区)、湖南师范大学附属中学(含新校区)、长郡中学(含新校区)、雅礼中学(含新校区)、明德中学、周南中学、长沙市实验中学、南雅中学、长沙麓山国际实验学校。第二批次招生录取学校:其他公办普通高中学校(含子弟学校)、民办普通高中学校和中职学校对口高考班。第三批次招生录取学校:中职学校。
三、完善录取规则
自2026年起,在原有录取规则的基础上,增加语文、数学和英语三科总成绩排序,适当提高区分度。高中阶段学校录取时,按照以下规则依次择优:1.生物学、地理和综合素质评价等第入围(第一批次招生录取学校要求考生生物学、地理成绩均达到B等及以上,综合素质评价结果达到4A1B及以上。第二批次招生录取学校中享有指标生招生资格的普通高中学校,要求考生生物学、地理成绩至少其中一科达到B等及以上,且另一科不能为D等,综合素质评价结果达到3A2B及以上;第二批次招生录取学校中其他公办普通高中学校,要求考生综合素质评价结果达到5B及以上。凡综合素质评价结果含有D等的考生,第一批次和第二批次招生录取学校均不予录取)。2.比较初中学业水平考试综合成绩。3.比较初中学业水平考试语文、数学和英语三科总成绩。
四、优化指标生分配方式
统一划定不同类别公办优质普通高中学校的指标生录取最低控制线。符合我市小学升初中招生录取政策且连续3年在毕业学校就读的应届初中毕业生,方可享受指标生资格。制定新优质普通高中评定标准,适时评选一批新优质普通高中学校,新公办优质普通高中指标生招生设置3年过渡期,过渡期内指标生计划为30%。为尊重学生意愿、增加学生选择,自2028年起采用“均衡分配和统筹调配”的方式,将公办优质普通高中60%的招生计划作为指标生分配到招生区域内初中学校(含民办初中学校)。即长沙市第一中学(含新校区)、湖南师范大学附属中学(含新校区)、长郡中学(含新校区)、雅礼中学(含新校区)、明德中学、周南中学、长沙市实验中学、南雅中学、长沙麓山国际实验学校的指标生计划均衡分配到城区每一所初中学校。其他优质普通高中的指标生计划将按照相对就近的原则,给每所初中学校统筹调配3-5所;每位符合条件的考生最多可填报2所优质普通高中指标生志愿。
五、规范政策性优待项目
自2025年起,高层次人才子女享受教育优待实行单列,不纳入统招计划。2025年我市少数民族考生中考加分由5分调减至3分;自2026年起,全面取消少数民族考生中考加分政策。
中考中招改革政策分步实施一览表
