在长沙,许多家长在考虑孩子的高中选择时,往往只在成绩未达到公办高中的录取标准时才会考虑民办高中。然而,这种看法其实是一个误解。近年来,长沙的民办高中在教育质量和办学条件上都有了显著提升,值得家长们认真考虑。本文将公正分析在长沙民办高中就读的利与弊,帮助家长做出更明智的选择。
一、在民办高中就读的优势1.优质的生源保障
民办高中的招生自主性较强,尤其是在重点班的生源选择上,民办高中的优势更加明显。许多民办高中在中考前后会锁定一批优秀生源,确保重点班的生源质量。例如,广益高中部的广益班和明达高中部的黄兴班等,都是以生源质量为核心的重点班。对于有意向选择民办高中的家长,建议提前与学校联系,了解重点班的招生信息,以便为孩子的未来做好准备。
2.较优的办学条件
近年来,长沙的许多民办高中相继建立,硬件设施相对较新。这些学校通常具备更优越的教学条件和生活设施,能够为学生提供良好的学习和生活环境。此外,民办高中多为全寄宿制,解决了家长们对住宿条件的担忧。无论是在教学设备还是生活设施方面,民办高中都投入了大量的精力和财力,以确保学生的学习体验。
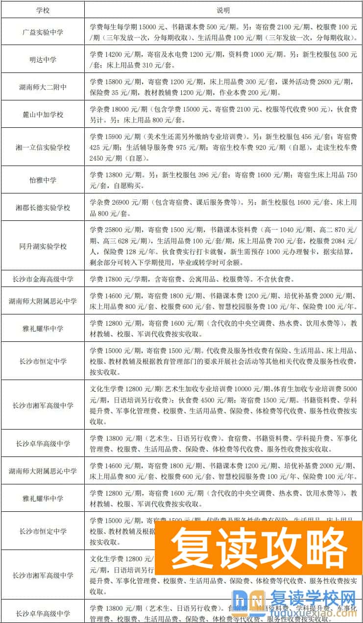
二、在民办高中就读的劣势1.高昂的学费
与公办高中每学期千元左右的学费相比,民办高中的学费通常在一万元以上,这无疑让许多家长感到压力。根据我们的整理,长沙民办高中的收费情况各不相同,家长在选择时应提前了解。然而,值得注意的是,许多民办高中的收费中已包含了课后培优和补差费用,且对于成绩优异的学生,学校还会提供奖学金。这些信息都需要家长在报名时与学校进行详细咨询。

2.生源水平参差不齐
民办高中的生源水平相对公办高中更为多样化。由于民办高中没有统一的录取分数线,生源可能会出现540分、530分,甚至520分以下的情况。这意味着在民办高中就读的学生自我驱动力和学习自觉性显得尤为重要。家长需要为孩子提供必要的支持,帮助他们在这样的学习环境中脱颖而出。
总结综上所述,在长沙选择民办高中并非仅仅是因为考不上公办高中。民办高中在生源质量、办学条件等方面都具备一定的优势,同时也存在学费高和生源不均等劣势。家长在为孩子选择高中时,应该全面考量这些因素,做出更适合孩子发展的决定。如果想要了解更多信息,可以咨询复读学校网(https://www.danzhao8.com)上的老师。