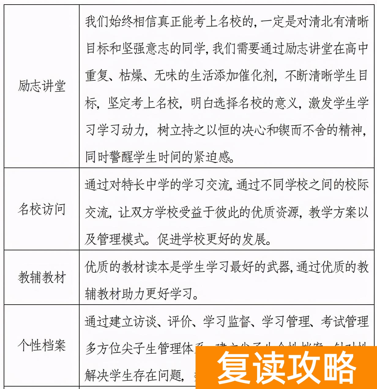
高考拔尖培养
高考拔尖培养着力辅助学校解决尖子生提分问题,在学校教学的基础上,卓越高考千校联盟提供专业的精细化管理服务,辅助学校“选苗”、“育苗”,深度挖掘尖子生的学习潜力,综合管理培养目标的学习状态。在薄弱学科和知识点上,卓越高考千校联盟定制化匹配专业师资辅助教学, 在学生时间规划、状态调整、成绩稳定等方面做全面的精细化管理,同时全程跟进检测评价,精准定位尖子生学习状态和目标差距,因材施教,因时施教。
1、遴选环节
遴选环节主要包括笔试、心理测评、一对一访谈、数据分析与综合评定五个环节。
笔试测评:通过特殊化定制笔试测评试卷,分析各学科考点和题型得分情况,了解学生基本学科素养与考试应试灵活度,了解学生各个学科的知识点掌握情况和疑难点分布,分析学生基本学科素养与考试应试灵活度,评定学科潜力。
心理测评:测评系统以荣格心理学及人才测评方面相关理论为基础,结合当前中学生学习及生活的实际场景,对青少年的性格特质进行指标测评,最终通过各种动物形象加以阐述,关注学生的不同特点和个性差异,进而更好的开发自身潜能。
一对一访谈:通过与学生、家长、科任老师面对面零距离沟通,结合学生心理测评结果以及相关学生信息进一步进行深度访谈,更进一步了解学生的学习状态、身心条件、目标定位、抗压程 度、心理状态、学习习惯等,形成学生个性化标签,进行大类归因量化。
数据分析:整合学生成绩数据,进行有序排列,利用相关数据分析手段进行成绩分析与排名分析,去除影响因子,计算波动指数,考虑误差分析,得出培优班排名与潜力指数。
综合评定:卓越高考千校联盟培优数据中心基于历年清北学生调研数据,建立了多维分析模 型,专为学校筛选清北培优“学生篮”,实现精准培养。结合学生笔试测评、心理测评、访谈、数据分析结果,利用数据分析量化流程结果,导入分析系统,综合评定学生综合素质。
2、学科培养
高考评价体系作为高考内容改革和命题工作的理论基础和实践指南,在人才培养中起着重要 “指挥棒”作用。卓越高考千校联盟基于对高考各学科多年教研沉淀、命题把握以及对高考评价体系的深度解读,对高考学科有着个性化以及定制化的培养提分方案。

“一核四层四翼”高考评价体系结构图

重点学科——语文学科培优:语文作为高考尖子生很“容易”拉开差距的一门学科,一直是尖子生提分的老大难问题。高考明确写明以语文学科素养为导向,以阅读与表达作为关键能力,以语言、文学、文化等必备知识为学科基础,重在考查考生综合运用所学语文知识和能力。而语文提分的关键除了“学科知识”作为基础以外,提升关键在于信息性阅读能力与语言策略与技能。应试教育的弊端变相来看实际上是一种优势,有一定的规律可循。在“套路化”的基础上去套路化,是语文培优的关键点,更核心的一点在于根据学生个人情况制定“个人套路”即个性化培养方案。
3. 阶段任务
第一阶段:学科精析串讲(8 月—12 月) 回归课本
一轮复习的“质量”决定了上大学的“质量”,而基础复习的关键点就在于回归课本,核心在于三个问题“为什么要回归课本”、“如何回归课本”、“怎样才算真正回归了课本”。在掌握学校教学的基础上,针对培优班学生设立定制化课程,进行学科精析,指导学生如何回归课本,查漏基础。制定阶段性测验,搭配名校模拟试题,进行学习成果检测,动态追踪学生学习状态。
意识唤醒与学习方法优化
状元励志分享讲座:面向高考学习不同阶段,分别安排专题性讲座,一个年级一学年安排 2 次,设置学科学习、学习方法、时间规划、目标定位、信心建设、大学目标、挫折应对、自我认知等多个主题。核心目标在于找到学生痛点,让学生深刻意识到清北与其他学校的差别以及清北并不是那么遥不可及,树立坚定信念,进而落实在具体行动上。
状元座谈会:针对学校的尖子生,定期组织状元座谈会,面对面深度交流,为学校尖子生培养构筑坚实的外援支持力量,建设状元师兄师姐的传帮带体系,发挥朋辈力量,做好优秀传承,同时广泛开拓尖子生学生视野,激发坚定的学习信心和决心,同时通过座谈会交流了解学生的个人问 题,为学校培优工作提供参考。
专家进校园:通过邀请清北教授专家进校园,开展前沿科学知识讲座、大学招生政策解读、基础学科在前沿科技中的应用等,为高考生打开一扇窗,激励学习,同时帮助高考生开展学业规划, 与此同时,通过名师引进的宣传工作提升学校的社会影响力,提升学生及家长的自信心和自豪感。
第二阶段:知识网络强化(1 月—3 月) 聚焦核心概念,构建知识网络
引导学生发现知识点间的联系,在综合问题中快速选择路径,有效解决问题。在构建网络体系的同时进行查漏补缺,强化规范训练,提高解题速度与准确率。
清北专项课程
集合尖子生常见主要问题和易错点知识板块进行专题讲解,意在通过专题结构化系统性的梳 理,帮助尖子生厘清重难点知识模块,形成系统化的知识结构,意在通过朋辈榜样的力量和清北学子自身的学习经验辅导和引导学校尖子生高分突破。
第三阶段:实战提升与应试策略(4 月—6 月)
清北 1V1 个性化动态辅导
针对学生个性化问题,发挥清北学生经验优势,制定私人定制培养方案,实现一生一策,从学生学习的底层逻辑出发,切实解决学生问题。
应试策略与答题规范
针对语文作文、数学答题时间、英语作文、文理综时间分配、答题方法、草稿纸使用等尖子生经典问题,提供多模型测试、作业考试化、答题技巧精讲等方法,规范答题步骤,强化答题要点。
考前心态调整
发挥清北学生的“公信力”,分享学习经验,帮助尖子生调整学习心态,考前复习策略,解决应试期的困惑,提升考前冲刺意志力,稳定心态,圆梦清北。
(三) 高校特招培养
2014 年 9 月国务院发布《关于深化考试招生制度改革的实施意见》(以下简称《实施意
见》),《实施意见》明确要形成分类考试、综合评价、多元录取的考试招生模式。2020 年教育部再次部署,停止自主招生,开展“强基计划”招生,在招生院校、招生方式、招生专业和培养模式上都做了较大的调整,“强基计划”成为名校招生非常重要的途径。同时,全国有 95 所高校承担高校专项计划招生,面向边远、贫困、民族等地区县(含县级市)以下高考勤奋好学、成绩优良的农村学生开展高校专项计划招生,又称“农村学生单独招生”,旨在帮助成绩优良的农村学生更畅通地考上“好大学”。高校特招(特殊类型招生)培养以高校考核内容为依托和目标,早着手,早准备,辅助优秀学生在获得特殊类型招生资格的时候能够把握住机会,在校考中脱颖而出,从而获得高校特殊类型招生的优惠资格,实现名校升学的弯道超车。
1. 特招培养体系
卓越高考千校联盟“特招培养”体系从国内开展特殊类型招生考试开始建设,专注于研究以清华北大录取规则为导向,辐射其他顶尖学府的培养模式,在近几年积累了大量的资料和素材,也吸纳了许多原来在各高校招生部门工作的老师进入卓越高考千校联盟教研团队,以更大的信息优势和专业的研发态度打造“特招培养”体系。针对不同学校的特殊需求,卓越高考千校联盟专门构建特殊类型招生培养体系,面向高考学校提供标准化和定制化服务,可以为学校提供精准的培养内容和完善的课程体系。
特招培养体系课程分为笔试和面试两大模块,授课模式分为线上和线下两种形式,其中笔试培训模块旨在解决特招考试的初试和复试的笔试环节知识点和解题方法,结合历年来不同高校的真题以及预测性的试题进行讲解;面试培训旨在提高学生在特招面试考察的综合素质水平,分为面试形式基础知识讲解和面试模拟两个环节,通过面试知识讲解使学生掌握答题的说话逻辑,通过面试模拟使学生临场表现出众;线上线下授课主要结合不同学校的不同需求进行个性化的定制。
特招培养内容包括基础课程和“营”系列课程,其中基础课程包括笔试和面试两大部分, “营”系列课程包括:“线上入校课程”、“清北暑期夏令营”、“清北寒假冬令营”、“专项计划集训营”和“高校强基计划校考集训营”五个不同集训营课程,涵盖以清华北大为首的所有特殊类型招生考试形式。
2. 特招培养内容
特招培养课程是根据不同学校的特殊情况进行全方位的测评和考量,制定个性化的培养方案, 是根据学校的实际情况进行把控,会最大化的保证对应升学途径的准确性,提高升学成功概率,授课内容上会提供对应特招升学途径历年来的真题讲解和实战模拟,全方位还原实战考试,使学生有迹可循,临考不慌,取得佳绩。在特殊类型的报考过程中我们提供全方位的指导,包括报考填报指导以及报考材料的润色和包装。特招课程的特色在于涵盖了自主选拔类型考试下除保送之外的所有升学途径服务,培训涵盖笔试和面试两大模块,通过线上线下多元授课模式,真正做到因“校”制宜,帮助学校解决学生面试培养没有老师和笔试培训没有方向的痛点问题。

(1) 基础课程体系
基础课程体系分为笔试和面试两大模块,授课模式分为线上和线下两种形式。线上线下授课主要结合不同学校的不同需求进行个性化的定制。
笔试培训模块旨在解决特招考试的初试和复试的笔试环节知识点和解题方法。其中笔试教案结合历年来以清北为首的高校自招真题为主,涵盖高考课程外的知识点延伸,并根据历年来考试风格和试题难度对当年的试题进行预测和模拟,授课讲师均有过清北自招降分经历,并经过卓越高考千校联盟培优工作组专门培训,严格做好教案质量和授课质量把关。
面试培训旨在提高学生在特招面试考察的综合素质水平,该部分分为面试基础知识讲解和面试模拟两个环节,培训的方向以历年来面试的真题为主,以其他可能出现的面试形式进行全方位培 训。基础知识讲解主要解决面试常识和面试考察类型的知识点讲解,让学生提前了解考试的形式, 更加顺利应对面试考察,掌握答题的说话逻辑;面试模拟主要解决学生临场表现的问题,通过面试模拟使学生临场表现出众,将面试知识融会贯通,举一反三。
(2) “营”系列课程
“营”系列课程以清北暑期学校、金秋营、冬令营等活动为主要根据开展针对性的冲刺课程。清北暑期夏令营:“清北暑期夏令营”以卓越高考千校联盟为依托,湖北卓越千校教育科技研究院为总负责,特招培优中心为总实施部门,精心为高考学子打造的精品培优课程。课程主要针对有资格或者有志于通过清北暑期夏令营获得清北后续特殊类型绿卡的学生,课程分为笔试培训和综合素质面试培训,内容根据学生报考的学校和对应的不同科目活动营进行授课,以当年政策导向和考察需要为主,以往年招生考试试题为辅进行定制化授课,面试培训结合学校和学生实际获奖以及成绩进行个性化的活动营报考指导和培训。
清北寒假冬令营:“清北寒假冬令营”以卓越高考千校联盟为依托,湖北卓越千校教育科技研究院为总负责,特招培优中心为总实施部门,精心为高考学子打造的精品培优课程。课程主要针对有资格或者有志于通过清北寒假冬令营获得清北后续特殊类型绿卡的学生,课程分为笔试培训和综合素质面试培训,内容根据学生报考的学校和对应的不同科目活动营进行授课,以当年政策导向和考察需要为主,以往年招生考试试题为辅进行定制化授课,面试培训结合学校和学生实际获奖以及成绩进行个性化的活动营报考指导和培训。
专项计划集训营:“专项计划集训营”以湖北卓越千校教育科技研究院为总负责,特招培优中心为总实施部门,精心为高考学子打造的精品培优课程。课程主要针对有资格或者计划通过高校专项计划进入到清北和其他高校的学生,课程编排采用“1 + 1 + 1 ”模式进行科学化定制,既满足学子对于高考拔尖难题的提分需求,又紧密结合清北专项计划招生题型和强基计划招生考试信息, 授课模式采用笔面试协同培养,全面提升学生各方面素质。课程内容采用金字塔模式进行搭建,底部夯实基础全面提升学生高考应试能力,中部难度加强把握强基计划考试动向,顶端知识难度对接清北综合评价招生考试,从多维度,多角度,多视角对学生的知识网络进行梳理和升华。
高校强基计划校考集训营:课程内容采用金字塔模式进行搭建,底部夯实基础全面提升考生校考应试能力,中部难度加强把握高校考核内容方向,顶端从多维度、多角度、多视角对考生的知识网络进行梳理和升华。集训课程将创新采用“5 + 4 + 3 ”的特色体系(含“笔试”和“面试”两大板块,笔试又分“通识”和“拔高”两个维度),统筹兼顾了不同“考生类型(理科、文科)”、不同“选拔方式(需要笔试、只需面试)”、不同“水平类型(C9 级别、非 C9 级别)” 以及不同“笔试科目(理科是否需要化学、文科是否需要数学政治)”考生的共性和个性需求。
3. 特招培养优势
a. 科学系统所以更加全面
课程内容采用金字塔模式进行搭建,底部夯实基础全面提升考生校考应试能力,中部难度加强把握高校考核内容方向,顶端从多维度、多角度、多视角对考生的知识网络进行梳理和升华。
b. 专注清北所以更加权威
卓越高考千校联盟清北培优项目多年来在多个省份多个地区落地,帮助高考学校实现清北升学的突破,清北强基计划集训营基于清北培优项目,课程体系一脉相承,专门为清北校考设置,在全面剖析清北招生政策和考核要求的基础上针对性地安排课程内容,具有独到的优势。
c. 清北师资所以更加专业
卓越高考千校联盟以 57 位核心教研师资、300 余名清北授课师资为支撑,以多年清北培优、名校升学培养经验为基础,深度打造清北强基计划笔面试集训体系。创新采用“三维一体”师资体系。专业教研团队构建科学的课程体系、组织完善课程内容,保证课程内容的专业性和针对性;授课老师全部为清北学历背景,以丰富的授课经验为基础,扎实备课,适应不同班型的考生状况,保证课程质量和考生吸收度;集训类课程各班型分别设置独立班主任负责学生日常生活管理、学习监督和考勤等,协调反馈授课问题,保障营内的生活学习环境。
4. 特招与高考
经过对培训学生的调研统计,在日常参加过特招培训的学生后参加集训的学生会比只参加集训课程的学生笔试均分提高 10 分以上,主要原因是特招考试内容涉及知识面远超高考知识范围,并且考察的知识点也更为深入,仅在高考后进行培训很难在短时间内掌握这部分知识拿到高分,因此提前进行阶段性的学习有助于提升特招笔试分数;面试考察的是学生的综合素养,从言谈举止到语言逻辑,再到看待问题分角度和视野,很难在短时间内得到提升,提前进行面试培训有助于学生及时发现存在的问题进行纠正,扩展学生视野,形成优秀的综合素养能力,在面试中脱颖而出。
近几年的高考试题已经发生了巨大的变化,不但考察的知识点结合变得多样,考试题型也变得灵活多样,特招课程的内容源于高考,却在难度和试题新颖程度上又远超高考,并且特招培训的课程是紧跟国家政策方针以及高校最新招生动态,对于高考试题具有一定意义的预测作用,并且解题的思维方式也与高考解题思维不太相同,可以为学生提供不同的解题方法的讲解,这就给参加过特招培训课程的学生吃了一剂定心丸,在高考中即使遇到偏难怪也不会觉得过于生疏而难以下笔。
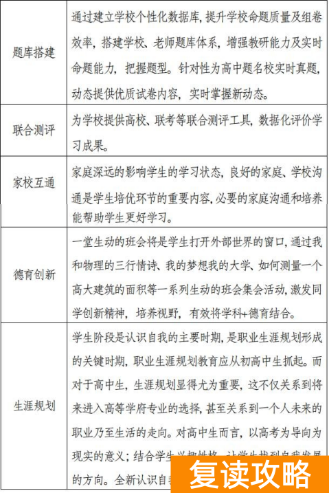
(四) 增值服务


附录一:卓越高考千校联盟 2017—2020 年录取清北学生(部分 )
姓名 | 学校 | 录取学校 | 姓名 | 学校 | 录取学校 |
乐*富 | 孝昌一中 | 清华大学 | 李*芜 | 省实验 | 北京大学 |
周*莹 | 外高 | 清华大学 | 王*璇 | 外高 | 北京大学 |
吴*臻 | 外高 | 清华大学 | 黄*颖 | 外高 | 北京大学 |
张*鸣 | 外高 | 清华大学 | 孟* | 外高 | 北京大学 |
杨*佳 | 外高 | 清华大学 | 杜**玉 | 外高 | 北京大学 |
耿*英 | 外高 | 清华大学 | 赵*苑 | 外高 | 北京大学 |
刘*菁 | 外高 | 清华大学 | 黄*恒 | 华师一 | 北京大学 |
朱*娴 | 外高 | 清华大学 | 尹* | 外高 | 北京大学 |
李*凝 | 外高 | 清华大学 | 朱*羲 | 外高 | 北京大学 |
张* | 外高 | 清华大学 | 李*洋 | 华师一 | 北京大学 |
侯*文 | 外高 | 清华大学 | 胡*怡 | 外高 | 北京大学 |
熊*智 | 外高 | 清华大学 | 汤* | 外高 | 北京大学 |
董*雨 | 外高 | 清华大学 | 韩*辰 | 外高 | 香港中文 |
原* | 华师一 | 清华大学 | 马*秋 | 外高 | 香港大学 |
梅*远 | 华师一 | 清华大学 | 向*蹊 | 外高 | 北京大学 |
黄*恒 | 华师一 | 清华大学 | 向*雯 | 外高 | 北京大学 |
梁*晶 | 华师一 | 清华大学 | 王*肖 | 外高 | 北京大学 |
雷*义 | 省实验 | 清华大学 | 徐*雪 | 外高 | 北京大学 |
赵*卓 | 省实验 | 清华大学 | 张*宁 | 外高 | 北京大学 |
雷*涵 | 二中 | 北京大学 | 谢* | 外高 | 北京大学 |
刘*含 | 省实验 | 北京大学 | 朱*灵 | 外高 | 北京大学 |
李*璇 | 外高 | 北京大学 | 高* | 外高 | 北京大学 |
童*琪 | 外高 | 北京大学 | 刘*怡 | 外高 | 北京大学 |
李*烨 | 外高 | 北京大学 | 李*璇 | 外高 | 北京大学 |
熊*茉 | 外高 | 北京大学 | 陈*绮 | 外高 | 清华大学 |
倪*坤 | 外高 | 北京大学 | 韩*希 | 省实验 | 清华大学 |
陈*浩 | 外高 | 北京大学 | 董*勤 | 华师一 | 清华大学 |
郑*璐 | 外高 | 清华大学 | 周*酬 | 华师一 | 清华大学 |
夏*威 | 外高 | 清华大学 | 黄*瑄 | 华师一 | 清华大学 |
邹*杰 | 外高 | 清华大学 | 谢*杨 | 华师一 | 香港中文 |
沈*尹 | 外高 | 清华大学 | 雷* | 外高 | 清华大学 |
方*添 | 外高 | 清华大学 | 朱* | 外高 | 清华大学 |
徐* | 外高 | 清华大学 | 杜*园 | 外高 | 清华大学 |
刘*婧 | 外高 | 北京大学 | 丁* | 外高 | 北京大学 |
曾*蓝 | 外高 | 北京大学 | 李*芬 | 外高 | 北京大学 |
冯*成 | 外高 | 清华大学 | 陈*扬 | 外高 | 北京大学 |
王*怡 | 外高 | 北京大学 | 邓*康 | 外高 | 北京大学 |
陈*君 | 汉阳三中 | 北京大学 | 徐*悦 | 华师一 | 清华大学 |
高*艳 | 武音 | 中央音乐 | 魏*彤 | 武音 | 中央音乐 |
王*博 | 华科附 | 北电 | 梁** | 华师一 | 清华美院 |
高*驰 | 深圳中学 | 北京大学 | 毛*嘉 | 深外 | 北京大学 |
覃*枫 | 广州二中 | 清华大学 | 谭*松 | 广州二中 | 清华大学 |