湖南2024年高考各批次志愿设置情况已经正式公布!2024湖南高考本科普通批设“特殊类型志愿”栏和“普通志愿”栏,“特殊类型志愿”栏设1个院校志愿,“普通志愿”栏设45个院校专业组平行志愿。更多湖南高考各批次志愿数量整理在下方,接着看吧。
湖南2024高考各批次能填报几个志愿和学校(一)湖南2024高考普通类志愿设置
1,湖南高考本科提前批设“平行志愿”栏和“单个志愿”栏。"“平行志愿”栏设30个院校专业组平行志愿,“单个志愿”栏设1个院校志愿。
2,湖南高考普通类本科批设“特殊类型志愿”栏和“普通志愿”栏,“特殊类型志愿”栏设1个院校志愿,“普通志愿”栏设45个院校专业组平行志愿
3、湖南高考专科提前批设“平行志愿”栏和“单个志愿”栏,定向培养军士计划在“平行志愿”栏中填报,除此以外的其他计划在“单个志愿”栏中填报。“平行志愿”栏设30个院校专业组平行志愿;“单个志愿”栏设1个院校志愿,
4,高职专科批设30个院校专业组平行志愿,
5,湖南高考普通高校对口招生分本科提前批、本科批和高职专科批。本科提前批设1个院校志愿,本科批和高职专科批各设10个院校平行志愿。
(二)湖南2024高考艺术类志愿设置
湖南高考艺术类本科提前批设45个志愿。考生根据本人选考科目和专业有关要求选择相应的院校或院校专业组填报。其中,45个志愿的第1顺序位置既可填报平行组中的院校专业组,也可填报非平行组中的院校;第2至第45顺序位置只能填报平行组中的院校专业组。
湖南高考艺术类高职专科批设30个院校专业组的平行志愿。
各批次每个院校或院校专业组志愿设6个专业志愿及1个“专业服从”志愿
本科提前批和高职专科批均设置两次征集志愿。征集志愿的志愿结构与第一次填报的志愿一致。
(三)湖南2024高考体育类志愿设置
对于体育类,本科提前批和本科批设45个院校专业组平行志愿。专科提前批和高职专科批均设30个院校专业组平行志愿。
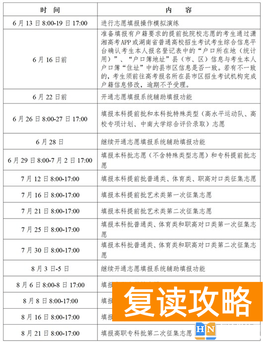
湖南2024志愿填报具体时间安排湖南省2024高考的志愿填报分为3个阶段填报。第一阶段6月26日8:00-27日17:00,填报本科提前批志愿和本科批特殊类型(高水平运动队、高校专项计划、中南大学综合评价录取)志愿;
第二阶段6月29日8:00-7月2日17:00,填报湖南2024高考本科批志愿(不含特殊类型志愿)和专科提前批志愿;
第三阶段在本科批录取结束后,8月6日8:00-8日17:00,填报湖南2024高考高职专科批志愿。另外,在各批次投档录取后,录不满额的将组织征集志愿填报。

如需了解更多相关信息,请访问复读学校网。