2024年湖南高考志愿6月26日开始填报,2024年湖南高考志愿填报官方入口:http://jyt.hunan.gov.cn/jyt/sjyt/hnsjyksy/web/index.html
点击进入2024年湖南高考志愿填报入口

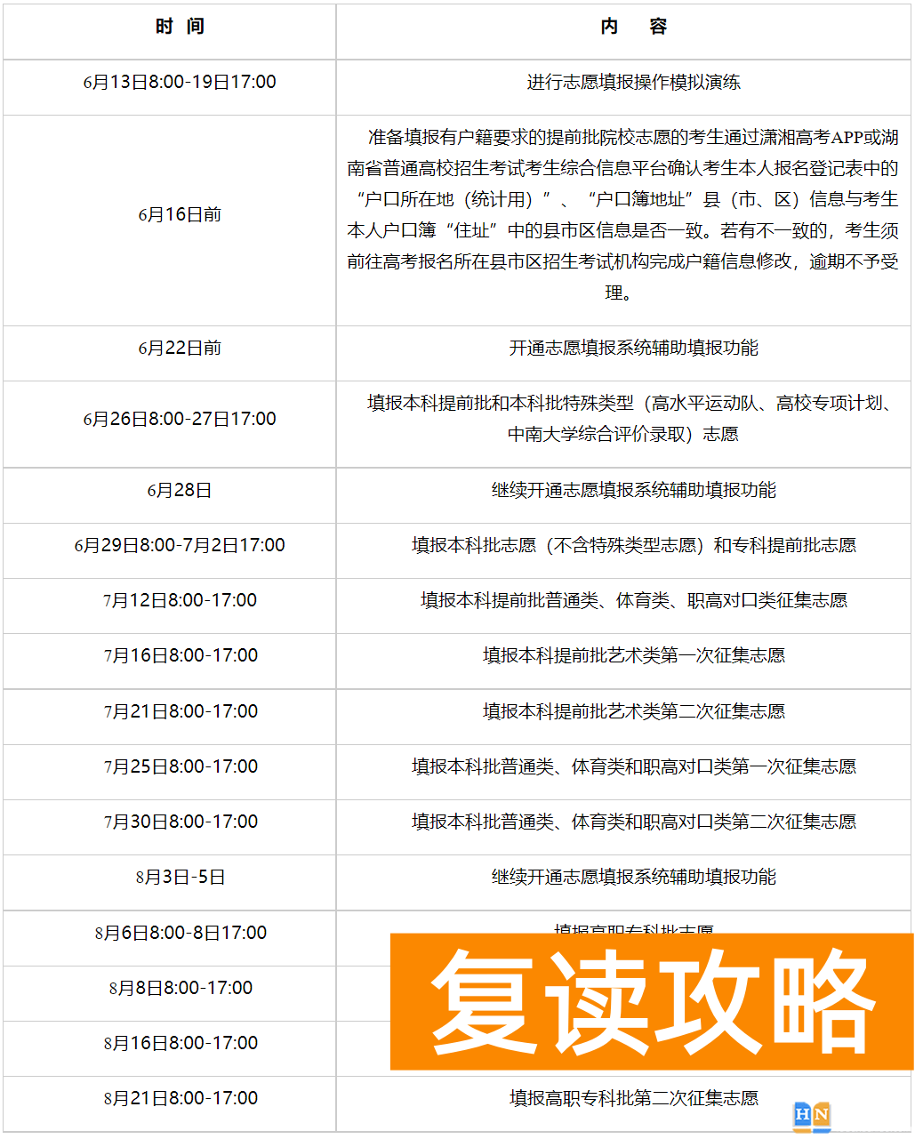
2024年湖南高考志愿填报时间安排

志愿填报系统
湖南省普通高校招生考试考生综合信息平台(以下简称“考生综合信息平台”,网址:https://ks.hneao.cn);
考生移动端APP:“潇湘高考”(通过苹果应用商店、腾讯应用宝、华为应用商店、小米应用商店或“考生综合信息平台”首页下载APP);
湖南省普通高校招生考试信息管理系统(以下简称“招考信息管理系统”,网址:https://gl.hneao.cn)。
考生通过“考生综合信息平台”或“潇湘高考”APP进行网上填报志愿,招考机构及报名点(中学)通过“招考信息管理系统”进行志愿填报情况统计管理。
1.操作流程
第一步:考生提前下载安装好“潇湘高考”APP。
第二步:考生通过“考生综合信息平台”公告栏或“潇湘高考”APP高考资讯栏相关链接查阅“志愿填报系统操作指南”和“志愿填报系统限定填报条件表”,熟悉了解系统操作步骤和注意事项以及系统限定的志愿填报条件。考生提前设置好系统“登录密码”和“保存密码”。在规定的时间内,进行志愿填报操作模拟演练。准备填报有户籍要求的提前批院校志愿的考生通过“潇湘高考”APP确认考生本人报名登记表中的“户口所在地(统计用)”与“户口簿地址”县(市、区)信息与考生户口簿“住址”中的县(市、区)信息一致。若有不一致的,考生需在规定时间内前往高考报名所在县(市、区)招生考试机构完成户籍信息修改,逾期不予受理。
第三步:考生在开通志愿填报系统辅助填报功能时间内登录系统,可查询招生计划和历年分数,分类收藏院校或院校专业组。
第四步:考生在填报志愿时间内登录系统,查询招生计划和历年分数,分类收藏院校或院校专业组,填写志愿草稿,提交保存正式志愿。
第五步:招考机构及报名点(中学)在正式填报时间内登录管理系统,下载上线未提交保存正式志愿考生名单,提醒上线未提交保存正式志愿考生及时提交保存正式志愿。
2.应急预案
考生填报志愿时,如出现不能正常填报或保存等异常情况,各地要及时报告省教育考试院信息处,由省教育考试院按照应急预案启动相应处理措施,各市(州)、县(市、区)和所属报名点(中学)须快速予以响应和执行。应急预案电子文档通过“招考信息管理系统”下载查阅。