根据长沙市教育局下发的《关于做好2024年长沙市城区高中学校招生工作的通知》(长教通〔2024〕7号)中附件2《2024年长沙市城区高中学校招收特长生实施办法》的要求,长沙博纳二附中(原湖南师大二附中)美术特色班、音乐特色班招生方案公告如下。
招生范围长沙城区(含望城区)
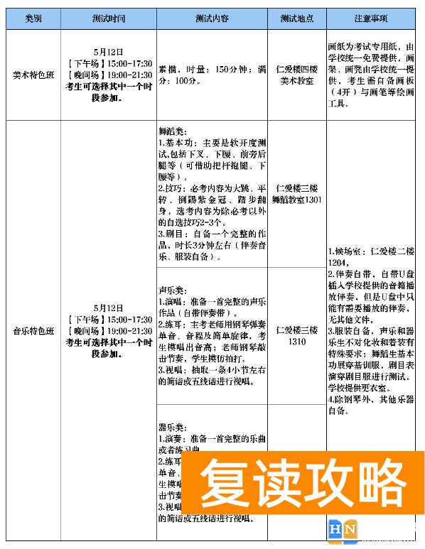
招生计划
报名
时间:2024年5月7日——5月12日
方式:
①网上报名:

(识别二维码进行报名)
②电话报名:
17308497741
17308497743
③现场报名:
在学校招生办(仁爱楼一楼)填写报名信息表。
备注:学校招生办将于考试前通过短信、微信或电话的方式确认预报名成功。
资格审查
专业测试当天携带学生手册、身份证(或户口簿)、近期2寸彩照1张(底色不限,照片背面写好姓名),当场填写好报名登记表办理准考证。
测试

每个项目的评委5人,由校内教师、校外教师共同组成,其中校内(含集团内)教师不超过3人。
测试流程美术类:学校图书馆一楼集合→领取准考证、填写报名表、进行资格审查→按考场号和座位号到对应考场牌下排队→监考老师带考生进入考场(与测试无关物品及手机放在考场外,手机须关机)→对号入座→准备学生手册或身份证给监考老师核对身份→提交报名表→准备测试(在考卷上用正楷填写好相关信息)→测试→测试结束交卷后带好自己的物品有序离开考场。
音乐类:学校图书馆一楼集合→领取准考证、填写报名表、进行资格审查→学校图书馆二楼1204候场准备,进行身份核对,需带好学生手册(或身份证)、报名表→等候进考场测试→由工作人员通知按组进入对应考场进行专业测试→带好自己的物品离开测试区域。
备注:考生需在正式开考前半个小时进入学校,进行填表、资格审查等准备工作。学校将安排志愿者协助搬运考生所携带的大型乐器或道具。
家长可以入校,但禁止进入考区。学校将在格致楼八楼会议室举行艺术生特色班家校交流会。
成绩公布1.音乐专业成绩在测试当天公布。
2.美术专业成绩在5月14日左右公布。
录取专业测试后由学校招生领导小组确定专业入围名单,并在学校官网上公示专业入围名单(入围名单经教育局审定后公布)。长沙市初中毕业学业考试成绩公布后,入围的考生需填报我校对应的艺术班志愿,长沙市教育局中招办根据学生中考成绩划线录取。
备注:我校美术特色班招生代码为0746、音乐特色班招生代码为0747,在填报中考志愿时,考生需注意区分。
监督机制学校成立特色班招生考试纪委监察组,由学校*委**陈迪勋担任组长,全面负责招生过程中的监督检查,落实招生工作的纪律和规定。
监督电话:0731-88996600
注意事项1.若教育行政部门政策调整,以最新公布的政策为准。
2.特色班招生测试不收取任何测试费用。
3.参加测试考生要加强安全意识,防止意外事故发生。