湖南省岳汨联考(岳阳一中汨罗一中)2023-2024学年高三上学期11月期中联考生物考试已于近日开考,为方便考生考后及时查看考试情况,查漏补缺、弥补不足,本文整理了湖南岳汨联考2024届高三11月期中联考生物试题答案解析相关信息!





















*本文内容整理自网络,数据仅供个人学习参考。
湖南省岳汨联考(岳阳一中汨罗一中)2023-2024学年高三上学期11月期中联考生物考试已于近日开考,为方便考生考后及时查看考试情况,查漏补缺、弥补不足,本文整理了湖南岳汨联考2024届高三11月期中联考生物试题答案解析相关信息!





















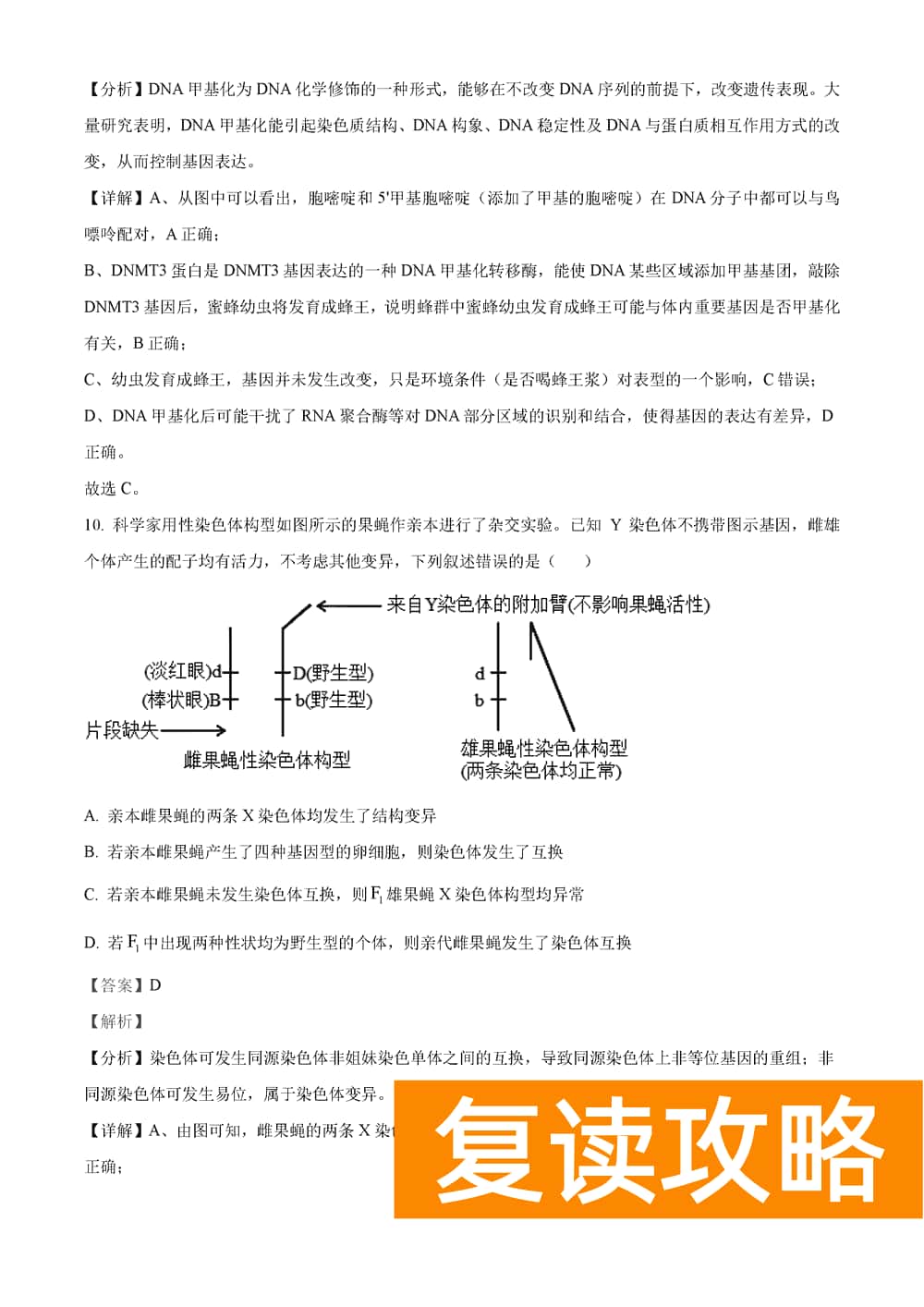
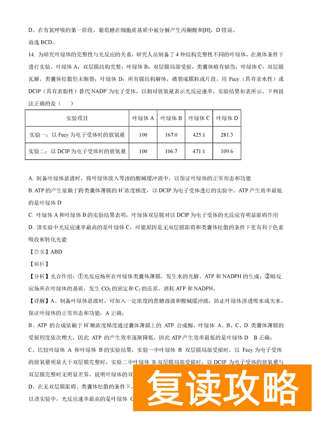
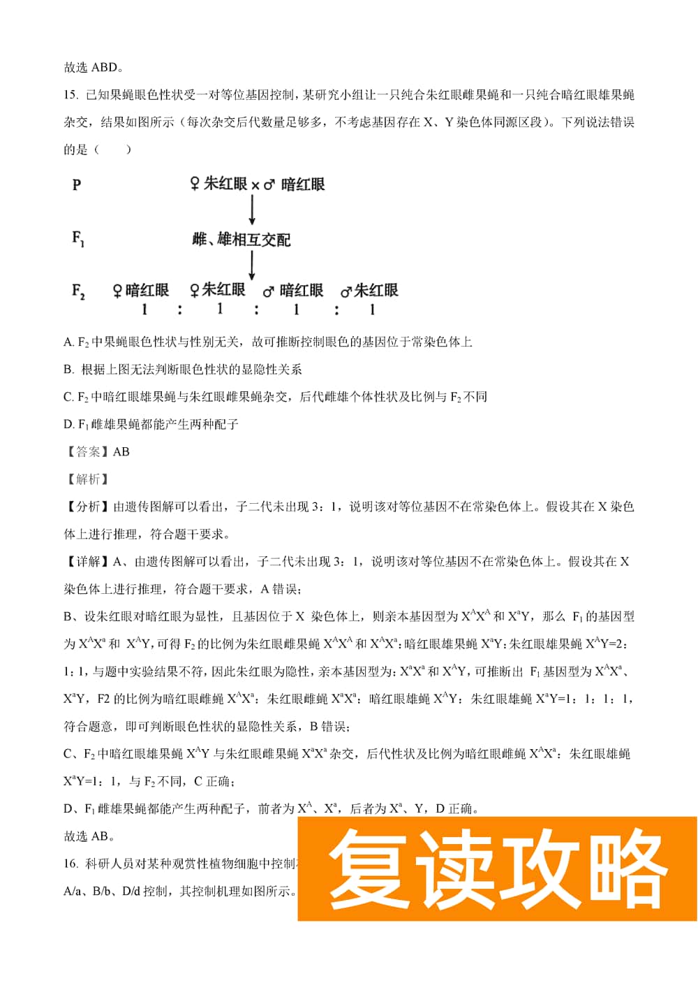
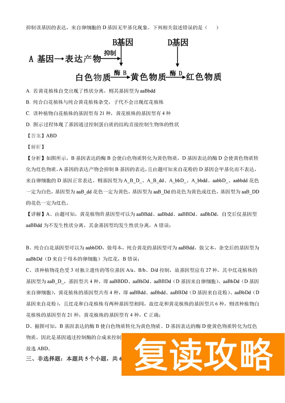
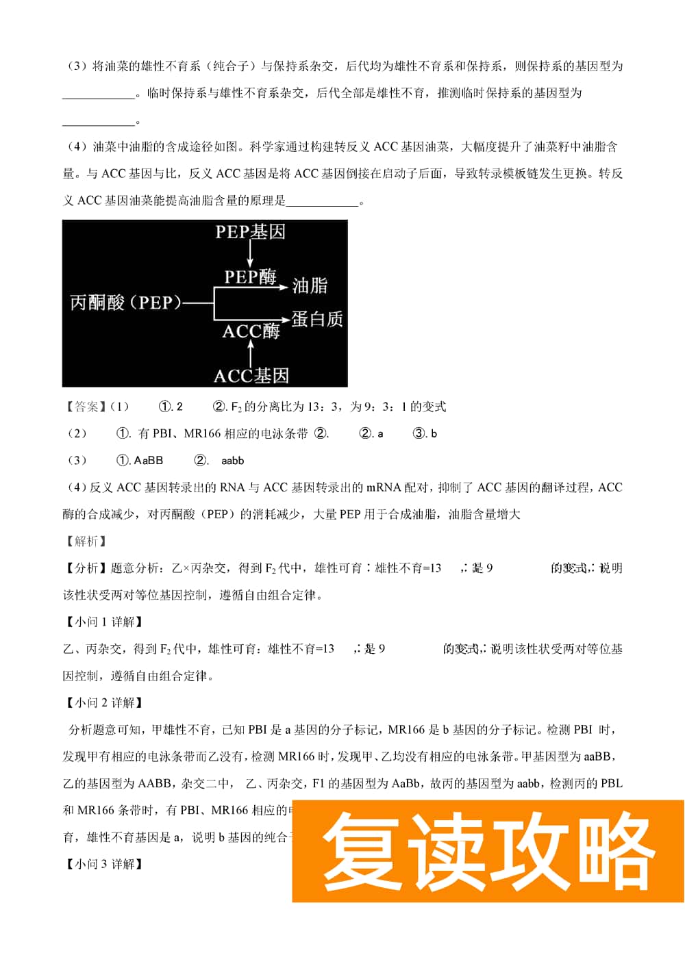
*本文内容整理自网络,数据仅供个人学习参考。