🏫 热搜院校:
湖南单招网 > 单招资讯 > 2024届湖南天一大联考高三第三次联考生物试题及答案

2024届湖南天一大联考高三第三次联考生物试题及答案

发布时间:2026-03-27 21:12 | 来源:湖南单招网

2024届湖南天一大联考高三11月第三次联考生物考试已于近日开考,为方便考生考后及时查看考试情况,查漏补缺、弥补不足,本文整理了2024届湖南天一大联考高三11月第三次联考生物试题答案解析相关信息!

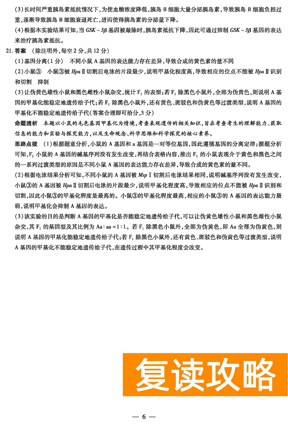
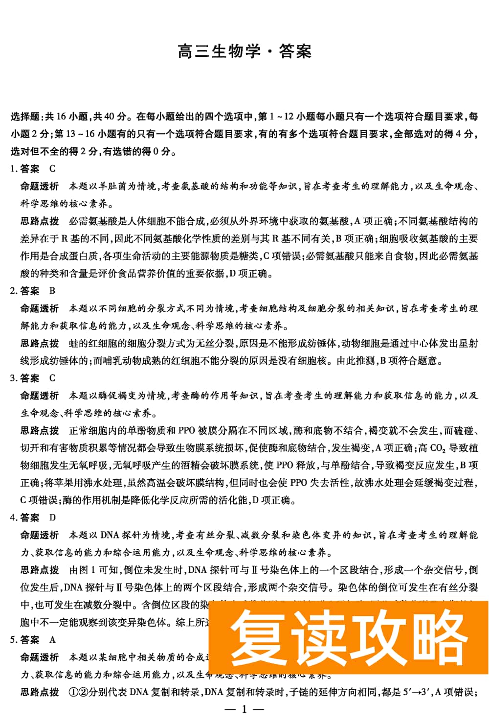
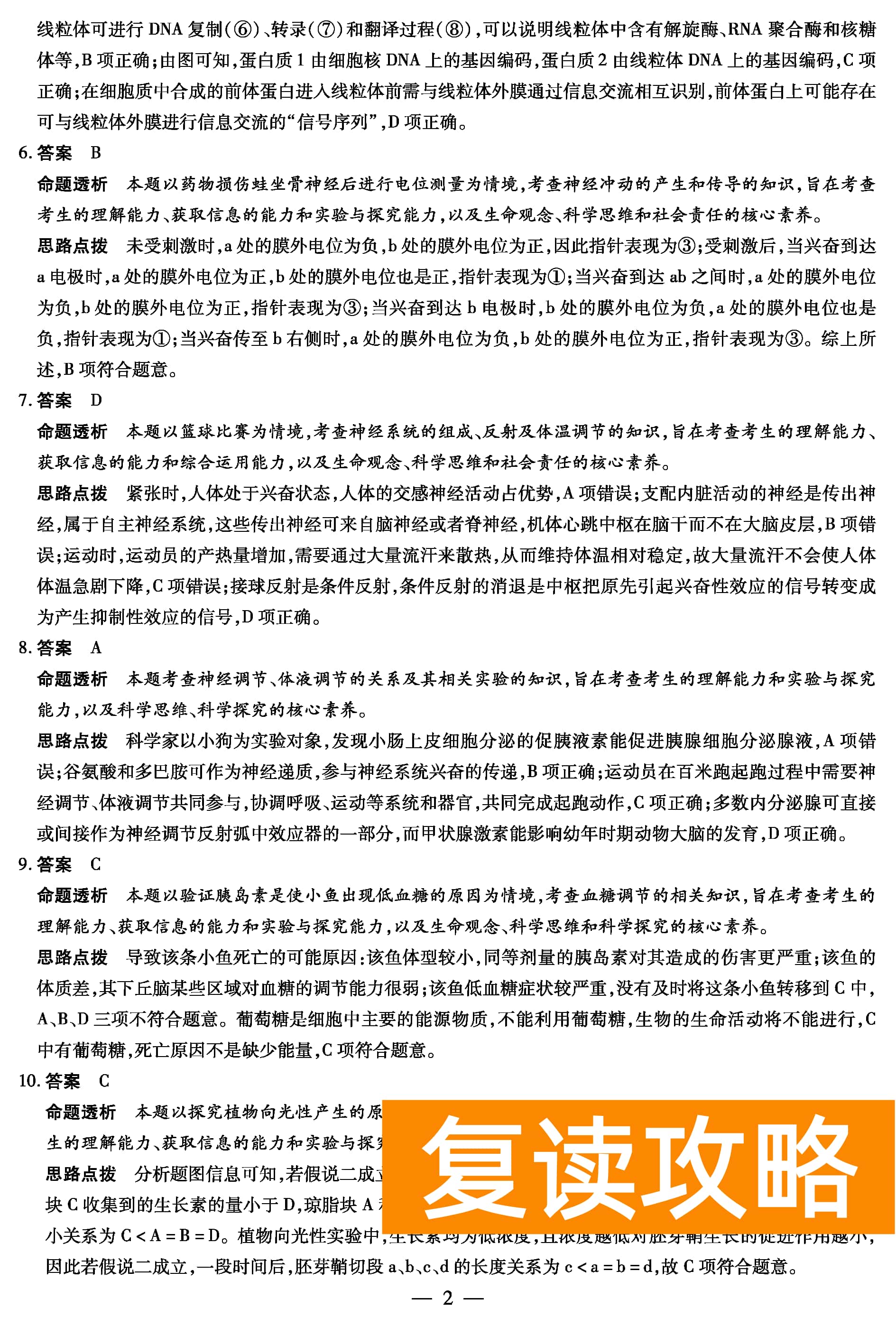
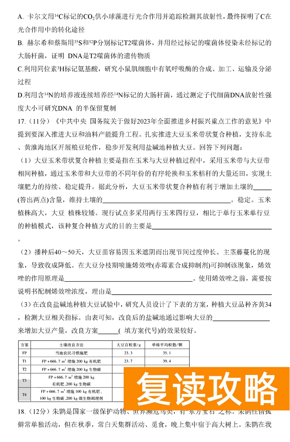
2024届湖南天一大联考高三第三次联考生物试题及答案2024届湖南天一大联考高三第三次联考生物试题及答案2024届湖南天一大联考高三第三次联考生物试题及答案2024届湖南天一大联考高三第三次联考生物试题及答案2024届湖南天一大联考高三第三次联考生物试题及答案2024届湖南天一大联考高三第三次联考生物试题及答案2024届湖南天一大联考高三第三次联考生物试题及答案2024届湖南天一大联考高三第三次联考生物试题及答案2024届湖南天一大联考高三第三次联考生物试题及答案2024届湖南天一大联考高三第三次联考生物试题及答案2024届湖南天一大联考高三第三次联考生物试题及答案2024届湖南天一大联考高三第三次联考生物试题及答案2024届湖南天一大联考高三第三次联考生物试题及答案2024届湖南天一大联考高三第三次联考生物试题及答案2024届湖南天一大联考高三第三次联考生物试题及答案

*本文内容整理自网络,数据仅供个人学习参考。

相关标签: 湖南
上一篇
2024届湖南天一大联考高三第三次联考英语试题及答案
下一篇
2024届湖南天一大联考高三第三次联考物理试题及答案
长沙教育网 · 一站式升学服务平台
专注长沙学校、高考复读、单招培训、升学择校咨询
© 2025-2026 长沙教育网 版权所有 复读学校
湘ICP备2025108451号-5
杨老师
📞 立即咨询客服
升学择校 · 专业解答