2024年专项计划工作即将启动,各位对高校专项计划感兴趣的湖南考生肯定都想了解,2024年湖南高校专项计划报考条件有哪些?满足哪些条件才能申报?复读学校网整理了“2024参考>>2024年湖南高校专项计划申报条件”相关信息,供各位2024年湖南高考生参考。
一、2024年湖南高校专项计划申报条件截至今日,湖南招生考试信息港官网暂未发布2024年专项计划相关信息,若想第一时间掌握最新消息可收藏关注:2024年高考专项计划报考指南【招生政策|报考指南|考试信息|录取名单】,此专题将同步各省市教育院官网实时更新最新资讯。
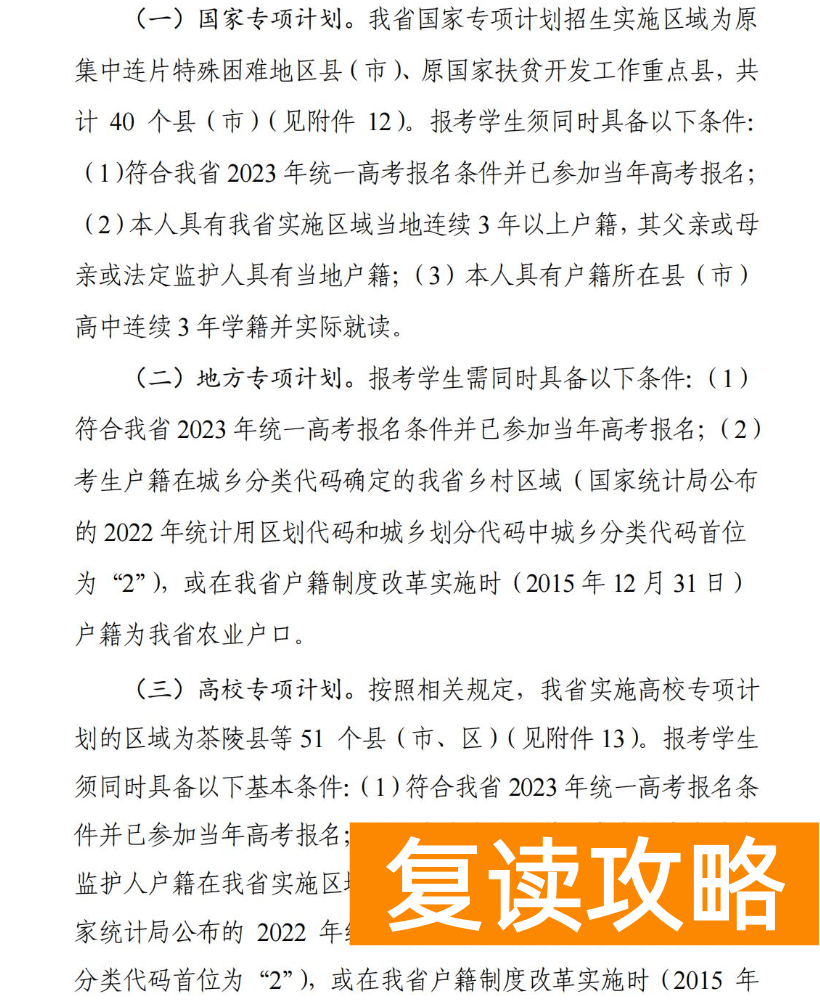
在此之前,各位考生可先参考2023年湖南高校专项计划申报条件,详情如下:


》》相关阅读:关于做好2023年普通高校招生考生优惠信息及专项计划资格申报审核工作的通知
官网截图:

湖南招生考试信息港是2024年湖南高校专项计划相关信息发布的官方网站,各位考生应时刻关注此网站,避免错过重要信息。
除此之外,复读学校网将同步更新2024年湖南高校专项计划相关数据,各位考生可提前收藏关注
三、三大专项计分别是哪些?各自招生对象是什么?1)**专项计划:招生学校为中央部属高校和各省(市、区)所属重点高校,定向招收集中连片特殊困难县、**级扶贫开发重点县以及新疆南疆四地州学生,为广大寒门子弟提供了重要的升学渠道。
2)高校专项计划:定向招收边远、贫困、民族等地区县(含县级市)以下高中勤奋好学、成绩优良的农村学生,具体实施区域由有关省(区、市)确定。招生高校共计95所,招生计划不少于学校本科招生规模的2%。
3)地方专项计划:指地方高校定向招收实施区域的农村学生的专项计划,定向招收各省市实施区域的农村学生,招生计划一般不少于本校一批次招生规模的3%。