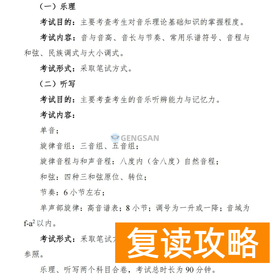
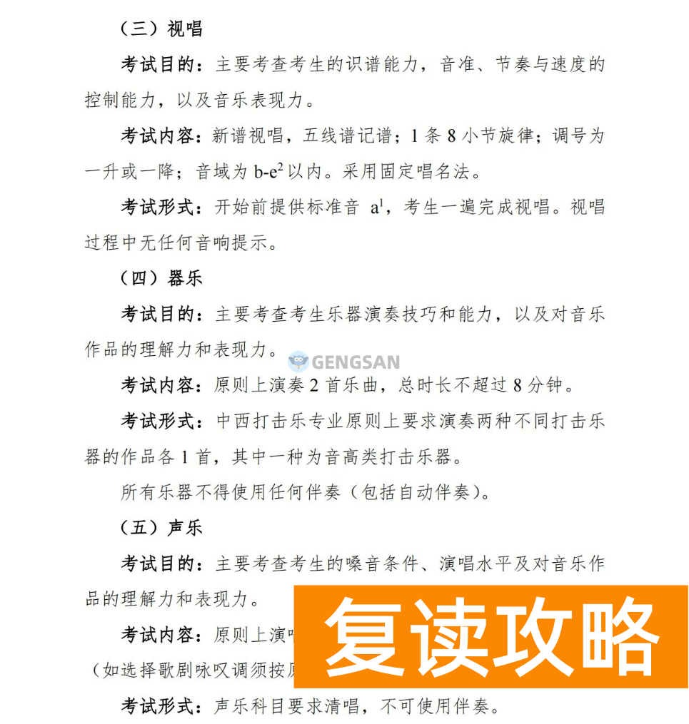
2024年作为艺考改革的第一年,备受广大艺考生及家长瞩目,那么2024年湖南音乐类统考考试形式是什么?考试内容有哪些?为方便各位2024年湖南艺考生,复读学习网整理了“【统考内容】2024年湖南音乐类统考考试内容及考试形式公布”相关信息,供参考查阅。



点击查看:关于印发湖南省普通高等学校艺术类专业统一考试音乐类、舞蹈类、表(导)演类、播音与主持类、美术与设计类、书法类专业考试说明的通知【考试形式及内容|考试科目及分值】
2024年艺考改革后,艺考生文化课备考将会有一些新的变化和要求。
下面是一些备考建议:1. 了解新的考试内容和要求:在备考之前,艺考生需要详细了解2024年艺考改革后的文化课考试内容和要求。了解考试科目、考试形式、考试时间等信息,有针对性地进行备考。
2. 制定合理的备考计划:根据考试时间和自己的时间安排,制定一个合理的备考计划。合理安排每天的学习时间,合理分配各科目的学习时间,确保有足够的时间复习每个科目。
3. 选择合适的备考教材:根据新的考试要求,选择合适的备考教材。可以咨询老师或者同学的建议,选择一些权威、全面、系统的教材进行备考。同时,也可以参考一些历年的真题和模拟题,了解考试的难度和题型。
4. 注重基础知识的学习:文化课的备考离不开对基础知识的学习。要注重对各科目的基础知识的学习,打牢基础。可以通过课本、教材、辅导书等进行学习,辅以做题巩固。
5. 制定专项复习计划:根据自己的薄弱科目或者难点,制定专项复习计划。可以多找一些相关的练习题进行巩固,或者寻求老师或同学的帮助。有针对性地进行复习,加强自己的薄弱环节。
6. 做好笔记和总结:在备考过程中,及时做好笔记和总结是非常重要的。可以将重点知识点、难点、易错点等记录下来,方便复习时查阅。同时,也可以将自己的复习方法、技巧、经验等进行总结,对备考有所帮助。
7. 进行模拟考试和真题练习:备考期间,可以进行一些模拟考试和真题练习,熟悉考试的形式和节奏。可以通过模拟考试了解自己的备考水平,找出不足之处,及时调整备考计划。
8. 合理安排休息和调节心态:备考是一项长期的任务,要合理安排休息和调节心态。保证充足的睡眠和休息时间,避免过度疲劳。同时,要保持良好的心态,积极面对备考的压力和困难,保持自信和积极向上的心态。
总之,2024年艺考改革后,艺考生文化课备考需要全面了解考试要求,制定合理的备考计划,选择合适的备考教材,注重基础知识的学习,制定专项复习计划,做好笔记和总结,进行模拟考试和真题练习,合理安排休息和调节心态。只有全面系统地备考,才能在考试中取得好的成绩。