2023年郴州临武第一中学中考入学须知:体检要求请于2023年8月9日前在县级及以上公立医院完成体检。体检项目不得少于学校的规定。确保军训报到前拿到体检报告并在军训报到时上交班主任。如有特殊体质不能参加军训的,请提供相关证明。
2023年郴州临武第一中学中考入学须知2023年秋季高一新生入学体检通知
尊敬的家长:
根据《中华人民共和国传染病防治法》《学校结核病防控规范(2017版)》《湖南省卫生计生委、湖南省教育厅关于印发<湖南省入学新生肺结核筛查工作实施方案>的通知》(湘卫疾控发【2018】4号)要求,2023级全体新生需要进行入学健康体检,现将相关事项通知如下:<!--湖南省入学新生肺结核筛查工作实施方案-->
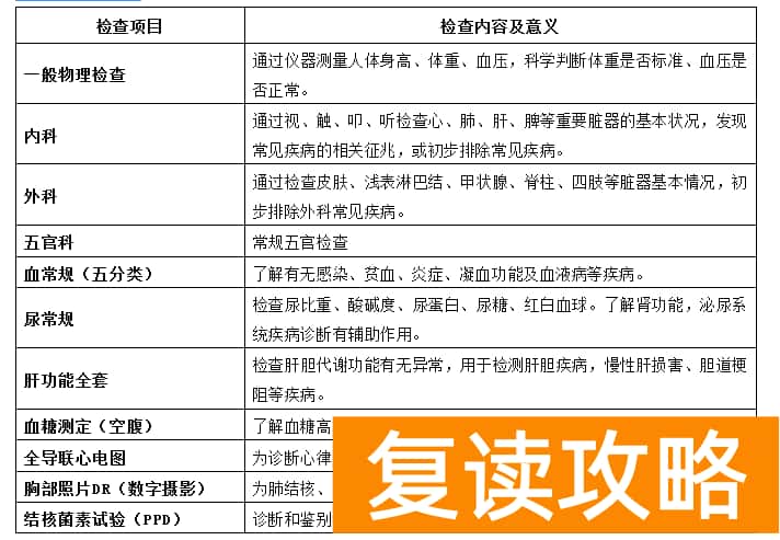
一、体检项目

二、体检要求
1.请于2023年8月9日前在县级及以上公立医院完成体检。
2.体检项目不得少于学校的规定。
3.确保军训报到前拿到体检报告并在军训报到时上交班主任。如有特殊体质不能参加军训的,请提供相关证明。
三、注意事项
临武县人民医院体检中心温馨提示:
1.体检前一天忌酒,饮食宜清淡,限高脂高蛋白饮食,避免使用对肝肾功能有影响的药物。
2.检查前一日晚九点以后禁食,但可少量饮水。
3.抽血须空腹进行,有晕针晕血者提前告知采血护士。以便护士提前备好温糖水。
4.做X线检查时,勿穿带有金属钮扣的衣服、文胸;请摘去项链、手机、钢笔、钥匙等金属物品。女性不穿连裤袜。
5.请先测量血压、身高体重后,再做内、外科检查。
6.体检前持身份证在体检中心服务前台办理登记手续,领取体检指引单,体检完毕请将指引单交回抽血台,以便整理体检结果。
7.体检报告在体检后的当天下午或第二天下午到体检中心领取。
8.体检中心上班时间为周一至周五上午7:30至11:30,周六上午7:30至10:00。(**法定节假日照常休息)
高一入学需要的准备是什么1、要有明确的个人目标。
高一新生入学后要有明确的个人目标,无论在事业还是在生活中,都将超过那些没有目标的人。同时我们希望新生们要尽快确立自己的目标,并把自己目标写下来,时时提醒自己,时时鞭策自己,让自己为自己的目标时刻奋斗。
2、作好吃苦准备。
升入高一,高中生要面对更概括、更抽象、更难于理解的课程学习,面对更激烈、更紧张的竞争环境,面对更长的在校时间和更远的往返路程,都要求新高一的同学要树立起一种学习意识、高考意识,做好承受压力、经受挫折、忍耐寂寞的心理准备。