这是我在平台上看到一位网友的留言。我是高中学校的老师,对这个话题谈谈自己的观点和看法。
复读是高中考生的权力,应该被尊重
在上世纪,没有复读过的高中生是非常少的,多数高中生都有复读的经历。为什么?那个年代,大学收生的数量非常少,能够考上大学真的是“天之骄子”,这里所说的大学连专科也包括在内。
一个班60名学生,高考的时候能够考上大学(包括专科)的人数一般在10多个,超过20个的话,就已经是奇迹了。一般来说,大学的升学率在20%左右(平均每4个学生当中,只有1名学生能够考上大学)。
对那些望子成龙、望女成凤的家长来说,实现鲤鱼跃农门的唯一途径就是考大学,因此参加复读的农村考生是很多的(城里孩子复读的比较少,因为可以接班的)。
从上世纪末,也就是1999年高校开始扩招,每年考上大学的学生数量开始迅速增加。物以稀为贵,原来的专科生都被视为“天之骄子”,扩招以后普通本科生都算不上“天之骄子”了。
据资料显示,现在高考升学率高达96%左右,意思是10个考生中就有9个多考上大学了!事实真的如此吗?

的确如此!但是这个升学率数值是包括专科、高职在内的。真正的本科升学率平均在40%左右。
以2021年的升学情况为例吧,高考大省山东省79.5万人参加高考,985大学的升学率是1.59%,211大学的升学率是3.47%,一本的升学率为14%,本科的升学率为43%!
也就是说,还有一半多一点的高中生是考不上本科的。大家都知道,现在很多用人单位都把招聘门槛提高到本科、硕士研究生甚至博士研究生,大量的专科和高职毕业生只能选择最底层的就业岗位工作。
为了自己的将来,选择复读,又有何不可呢?当然,选择复读的学生,原因有很多,主要的有两个:一是没有考上本科,二是对考的本科不满意。于是就选择了复读。高中学校不是义务教育,复读是要缴纳学费的,并不占用**的财政资源,因此在短时间内还是允许高中生复读的。
当然,教育部门也规定公办高中学校是不能随意接收复读生的,主要考虑会影响到应届生的权益,因此很多社会力量举办了复读学校,毛坦厂中学就是其中之一。
毛坦厂中学是一种什么样的存在呢?
说句实在话,我是高中学校的老师,毛坦厂中学的名声早已耳闻,但是一直没有深入研究这件事。因为我是山东的,而毛坦厂中学是安徽省的,八竿子打不着的地方,所以没有多大研究的兴趣。
今天得好好研究一下了,因为我接下了题主抛出的“镖”,那就得好好押镖了。
被外界一直传颂的“高考工厂”毛毯厂中学,被称为“亚洲最大的高考工厂”。每年有上万的高三复读生参加高考,高考本科上线率超过80%,在全国各省市来看,如此之高的升学率确实称得上是一个神话。
从网上看到,安徽省六安市毛坦厂镇每年高考结束后,这里一片沉寂,往日的繁华突然一夜之间消失殆尽。而每年的秋季开学的时候,大量的复读生和陪读的家长就会出现在这个小镇,繁华景象再度上演。因为高考复读生就像候鸟一样,铁打的营盘流水的兵,每年都要重复着去年的故事。

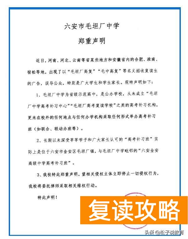
另外感到不解的是,毛坦厂中学竟然是公办高中。按照教育部的文件要求,公办高中是禁止收复读生的,并且在网上我看到了毛毯厂中学发布的一则严正声明:
毛坦厂中学为省级示范高中,是公办学校,从未成立“毛坦厂中学高考补习中心”“毛坦厂高考复读学校”之类的高考补习机构。
长期以来深受莘莘学子和广大家长认可的“高考补习班”实际上是位于六安市金安区毛坦厂镇,与毛坦厂中学毗邻的“六安金安高级中学高考补习班”。
看了这则声明,才突然懂得,原来声名远播的“亚洲最大的高考工厂”不是毛坦厂中学,而是六安金安高级中学高考补习班!
赶紧搜索到金安高级中学高考补习班的网页,打开学校简介一看,乐了!
我校依托毛中优质教育资源,目前办学效果良好,受到上级领导的肯定,赢得家长的好评,我们将秉承毛中的优良传统,乘势而上,向一流的民办学校迈进。
这里的“毛中”就是毛毯厂中学,官网简介中提到“金安高级中学高考补习班依托毛毯厂中学的优质教育资源,秉承毛毯厂中学的优良传统”,呵呵,真是此地无银三百两、欲盖弥彰、半遮半掩的学校简介啊。

有网友说,毛坦厂中学就是效仿衡水中学的办学模式打擦边球,“借尸还魂”大张旗鼓地招收复读生。
很多网友知道,衡水中学是公办高中,而衡水一中是民办高中,衡水一中就是依托衡水中学创办的民办高中,衡水中学不敢收复读生,而衡水一中就可以收复读生。高昂的复读费用,被衡水中学拿去当做了办学经费,高薪聘请教师,高额奖金发给老师们,老师们更加拼命工作,高考成绩更加显著,社会名声越好,以此达到“良性循环”的目的。
看了关于毛坦厂的严正声明和金安高级中学高考补习班的简介以后,我才认识到这两所学校其实就是一家子。

我在六安金安高级中学官网上看到,学校在6月24日赫然发布了《2022年秋学期补习班招生简章》,对复读费用进行明码标价,第一学期收费:
文科生:523分以上,男生2500元,女生2800元(女生需要住校)。392分以下则需要缴纳38000元的复读费。
理科生:491分以上,男生2500元,女生2800元,335分以下需要缴纳38000元的复读费。
这是第一学期,第二学期男生收费6500元,女生收取6800元。如此算下来,缴纳复读费最多的学生需要花费44800元,缴费最少的学生也要花上6500元。这还不包括材料费和饭钱等费用。
即便如此,我对毛毯厂中学和六安金安高级中学并没有什么看法。“存在即合理”,无论是毛坦厂中学还是衡水中学,这种打擦边球的做法,既然当地部门睁一只眼闭一只眼,作为局外人来说,又能说什么呢?
至于那些前去复读的考生,花上一大把钱交给复读学校,也属于周瑜打黄盖,一个愿打一个愿挨的行为。他们花了钱,学到了知识,提高了高考分数,考上好了大学,实现了自己的人生价值,改写了自己或者家庭的命运,又有何不可呢?
这是我对这个话题的看法,您又如何看法,请在评论区留言和评论。