🏫 热搜院校:
湖南单招网 > 单招资讯 > 长沙教育机构排行(长沙家长速看!芙蓉区发布培训机构红黑榜)

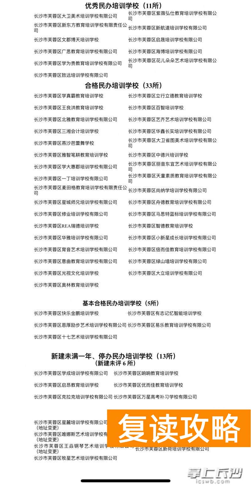
长沙教育机构排行(长沙家长速看!芙蓉区发布培训机构红黑榜)

发布时间:2026-03-27 20:15 | 来源:湖南单招网

长沙晚报掌上长沙4月13日讯(全媒体记者 岳霞 通讯员 朱珠)

2021年11月,芙蓉区对全区家长发放了“双减”工作调查问卷,全区49206位家长参与了此次问卷调查。调研结果显示,在“双减”政策背景下孩子们的学习压力减小了,参与实践活动的时间增加了,家庭的经济负担减轻了。

针对家长朋友们提出的关于减轻孩子校外培训负担的问题和困惑,芙蓉区教育局也提醒家长明确培训时间,义务教育阶段学生不得在**法定节假日、休息日及寒暑假期参加学科类培训。任何针对义务教育阶段学生的培训,结束时间不得晚于20:30。请家长妥善安排孩子的周末、节假日休息和活动,理性规划孩子未来的发展方向。

另外为了维护自身权益,家长参与校外培训一定要签订教育部印发的《中小学生校外培训服务合同》,并将预缴学费缴入培训机构公示的银行监管账户,一次性缴费时间跨度不超过三个月或60个课时。并保存合同文本、缴费发票及凭证,明确双方权利义务,保障自己的合法权益。

对无证培训及学科类培训的隐形变异问题芙蓉区将发现一起、查处一起、通报一起。对校外培训机构存在违规培训行为,也欢迎家长监督举报,电话为0731-84683253,0731-84683246。

长沙教育机构排行(长沙家长速看!芙蓉区发布培训机构红黑榜)
相关标签: 长沙 培训
上一篇
国家认可的教育培训机构(学而思网校被授予“航天素养先进培养单位”称号)
下一篇
长沙最有名的教育培训机构是哪家(长沙担子教育为考生圆梦高考)
长沙教育网 · 一站式升学服务平台
专注长沙学校、高考复读、单招培训、升学择校咨询
© 2025-2026 长沙教育网 版权所有 复读学校
湘ICP备2025108451号-5
公众号二维码
扫码关注公众号
📞 立即咨询客服
升学择校 · 专业解答