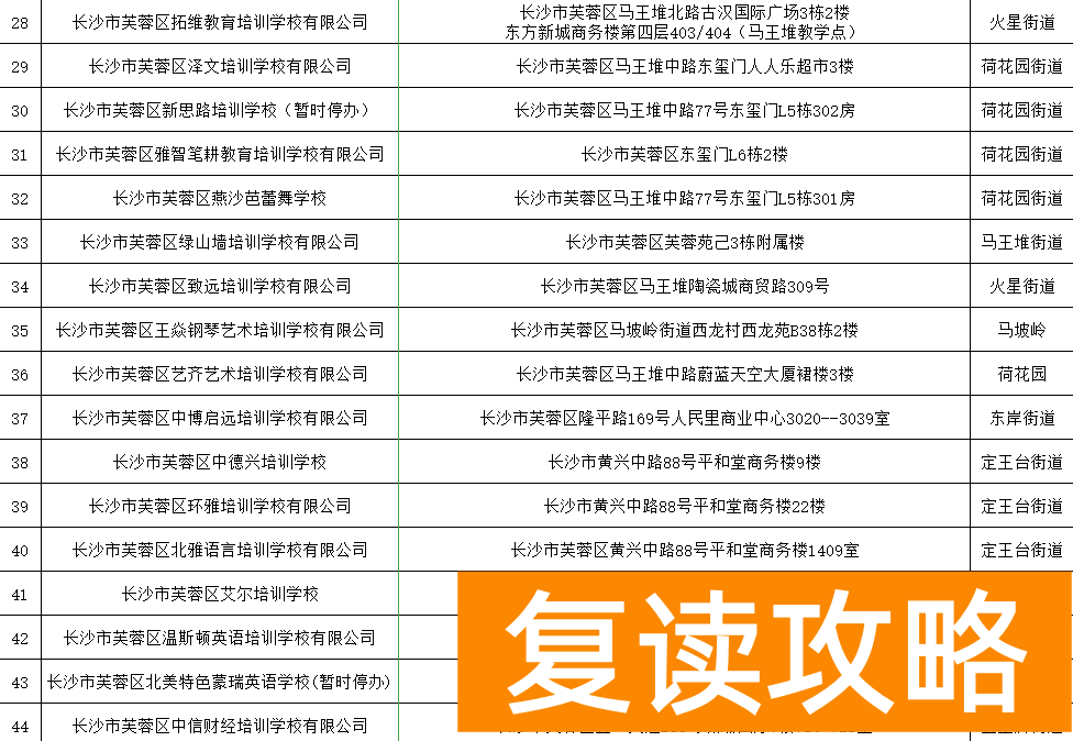
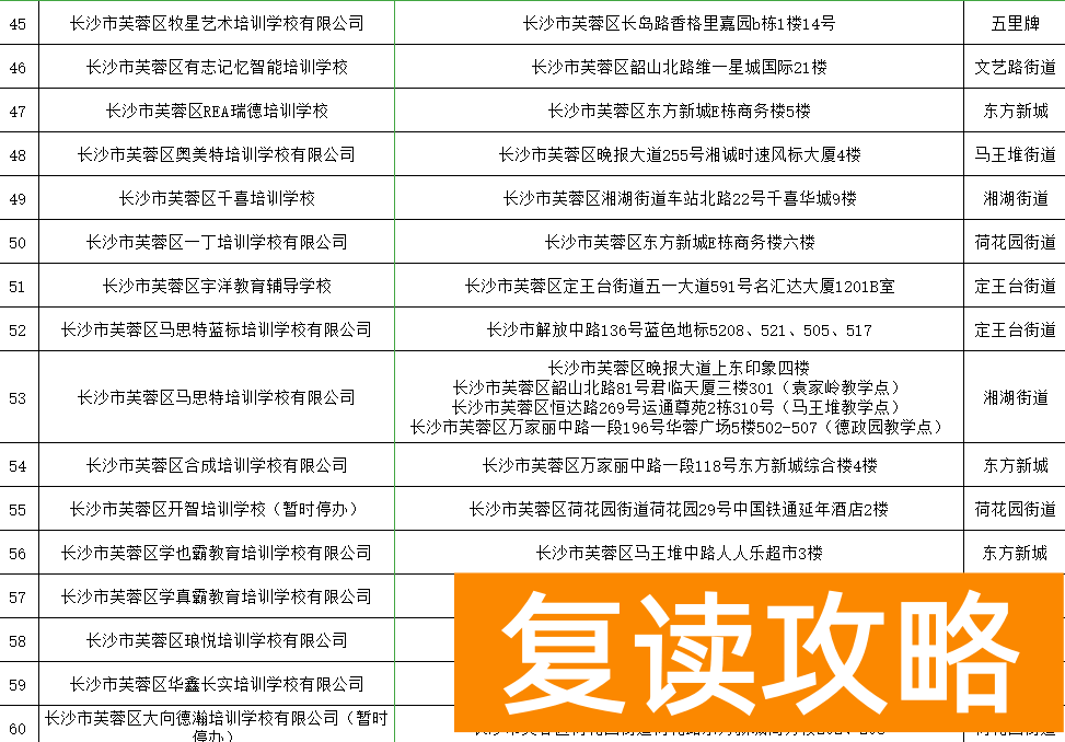
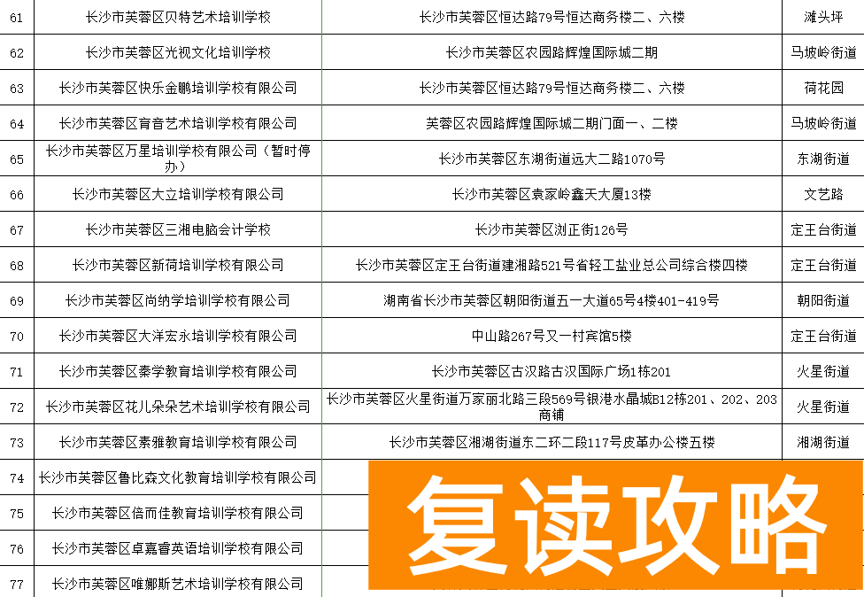
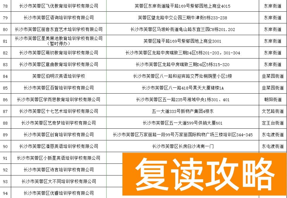
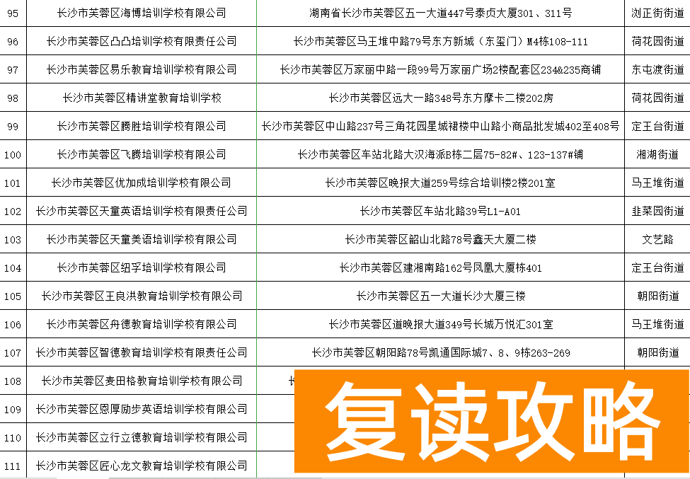
芙蓉区教育局将全区范围内注册的112所民办中小学、培训学校基本信息向社会公布,家长可以查看自己孩子所报培训机构是否位列其中。另外,广大家长朋友在选择校外培训机构的时候,还有以下几个方面需要多多留意:
一、培训学校是否有办学许可证。有的培训班规模不大,一个班只有三五人;有的培训班则开在住宅小区,安全隐患大、师资无保障、制度不健全,学生利益无法保障。家长如何鉴定一所培训机构是否有办学资质,最简单的方法就是查看该机构是否有合法的办学许可证。家长带着孩子去培训机构报名之前,可要求机构提供《民办学校办学许可证》。无证办学机构大多存在办学条件差、管理漏洞多、安全隐患大等问题,有些机构以教育咨询、托管和家教服务等形式隐蔽开展培训业务,师资无保障,教师不具备相应的教师资质,教学经验匮乏,效果难以保障,制度不健全,没有明确的收退费制度,缺乏监管机制。一旦发生机构负责人携款逃逸的事件,学生利益将无法保障。
二、培训机构是否违规收费。不少培训机构以低折扣吸引家长一次缴纳几个学期,甚至几年的学费,碰到这种情况家长就要多留几个心眼了。《湖南省校外培训机构管理办法》明确规定“按培训周期收费的,不得一次性收取时间跨度超过3个月的费用,按课时收费的,每科不得一次性收取超过60个课时的费用。”任何以赠送课时、办预付卡等形式,一次性收取时间跨度超过3个月费用行为,都是明令禁止的。家长们缴费前应注意,培训费一般应于临近培训课程开班前缴纳,同时为了确保自己的权益,家长一定要保留好合同文本及缴费发票以作凭证。
三、培训机构是否超前教学。有的培训机构打着课外补习的名义,急功近利,超前超纲教学,违背教育规律,对学生身心发展造成不小的负面影响。呼吁广大家长朋友,积极探索适合孩子发展的最佳教育方式,关注孩子的身心健康发展,不要盲目给孩子报补习班,不要参与超前教学、招生选拔考试等违规行为。
芙蓉区教育局咨询投诉电话:0731--84683246







潇湘晨报记者沈颢 通讯员唐秀娴
【来源:潇湘晨报】
版权归原作者所有,向原创致敬