永州潇湘源学校高考复读部的收费标准根据高考成绩划段收费,特控(一本)线下150分及以下学费为12000元/期,其他分段会有相应的降低和减少。本文整理了该校高考复读部的收费标准,旨在为广大学子提供了解该校的参考资料。本文依据学校招生简章和公开信息整理,如需获取最新信息,建议前往学校实地了解。
收费标准
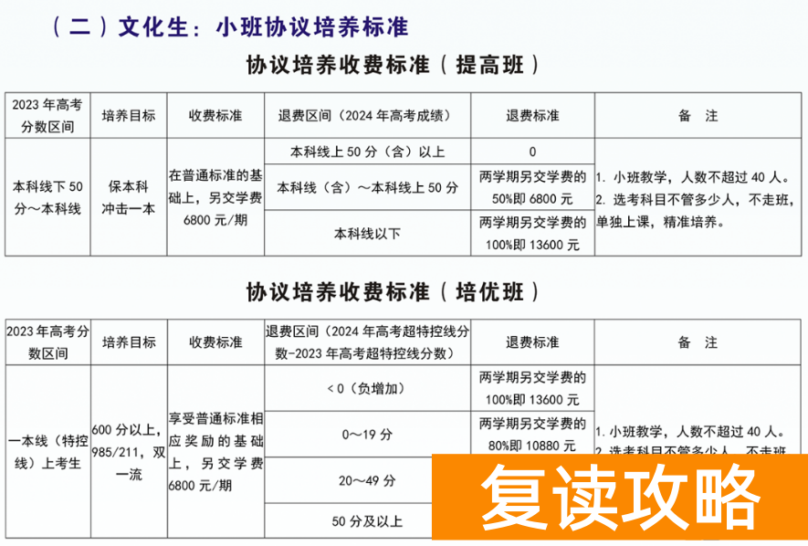
永州潇湘源学校高考复读部的收费标准根据高考成绩划段收费。特控(一本)线下150分及以下的学费为12000元/期,其他分段会有相应的降低和减少。此外,学校还设有协议小班,收费会更高一些,但如果分数没有达到要求,则按照标准退费。


说明:(1)文化考生可以自行选择上述(一)(二)两种标准缴费就读;(2)选择协议培养班就读的考生,须在办理入学手续时签订《永州潇湘源学校高复部培养协议书》,方可编班就读。
专业生收费标准

杂费
除学费外,学校还收取寄宿及生活服务费1500元/期,校服费860元(四季6套),床上用品费500元(8件套),中小学生平安保险费100元/年(由保险公司收取),双休及寒暑假课后服务费、书籍资料费2500元/期,以及伙食费,需要自行刷卡。
学校介绍
永州潇湘源学校位于湖南省永州市,是一所经教育行政部门批准的12年一贯制全日制寄宿学校。学校及配套的研学实践营地总占地面积约3500亩,规划建筑面积约30万平方米。学校设施设备齐全,拥有教学楼、实验楼、办公楼、艺术楼、科技楼、标准田径场、师生公寓等场馆,以及研学基地规划有国防教育中心、航天教育中心等场馆。学校分设小学部、中学部、国际部、高考培训部和研学营地部、足球特色教学部六个学部,共设计规模为239个教学班,可容纳师生近万人。学校一期工程共有4500个学位,面向全国招生。
以上信息展示了永州潇湘源学校高考复读部的收费标准,为学生和家长提供了相关的费用参考。