随着2024年的临近,湖南高校专项计划的实施区域成为广大考生和家长关注的焦点。专项计划作为我国政府推动区域均衡发展和人才培养的重要政策,这一计划为符合条件的考生提供了进入优质高校的机会。本文为各位考生整理了2024年湖南高校专项计划的实施区域,供各位2024年湖南高考生参考。
2024年湖南高校专项计划实施区域参考
2024年湖南高校专项计划相关信息将会在湖南招生考试信息港官网适时发布,请各位考生时刻关注此网站,避免错过重要信息。
复读学校排名网将同步湖南招生考试信息港官网实时更新2024高校专项计划相关讯息,建议各位考生提前收藏方便及时掌握最新高校专项计划信息。
2024参考》》2023湖南高校专项计划实施区域
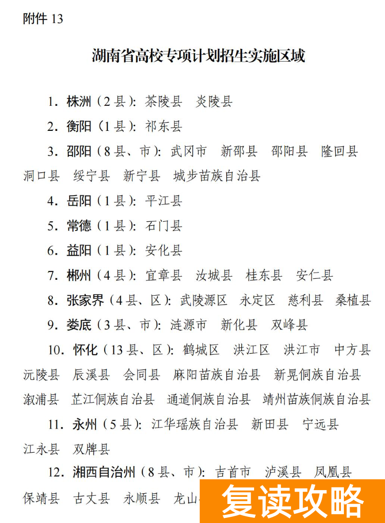
复读学校排名网根据湖南招生考试信息港发布《关于做好2023年普通高校招生考生优惠信息及专项计划资格申报审核工作的通知》文件整理了2023年湖南高校专项计划实施区域,供各位考生参考,详情如下:



官网截图:

三大专项计划区别有哪些?
| 名称 | 招生对象 | 报考条件 | 报考方式 | 录取批次 | 实施主体 | 录取方式 |
| 高校专项计划 | 定向招收边 远、贫困 民族等地区 县(含县级市) 以下高中勤 奋好学、成 绩优良的农 村学生。实 施区域由有 关省(区、 市)确定。 | 1、符合高考报名条 件。 2、具有实施区域当地 连续3年以上户 籍,父亲或母亲或 法定监护人具有当 地户籍。 3、具有户籍所在县高 中连续3年学籍并 实际就读。 | 每年3月底 4月初在"阳 光高考"上统 一向院校提 交相关的申 请材料,审 核通过后在 高考志愿填 报对应批次 报考 | 分数在一本 线以上,单 列两个批 次:位于提 前批的高校 专项批、位 于提前批之 后本一批之 前的高校专 项批 | 具有高校专 项计划招生 资格的重点 高校,共95 所。 | 高考成绩下发 前,入选了对应 高校高校专项计 划资格名单,在 高考志愿填报的 时候填写对应批 次,根据情况或 享有一定的录取 分数优惠 |
| 国家专项计划 | 定向招收贫 困地区学 生。实施区 域为集中连 片特殊困难 县、国家级 扶贫开发重 点县以及新 疆南疆四地 州。 | 1、符合高考报名条 件。 2、具有实施区域当地 连续3年以上户 籍,父亲或母亲或 法定监护人具有当 地户籍。 3、具有户籍所在县高 中连续3年学籍并 实际就读。 | 高考志愿填 报时在对应 批次填写意 向院校 | 分数原则不 低于一本 线;在提前 批后,本一 批前有专门 批次 | 覆盖面广 主要包含中 央直属和地 方本科一批 录取院校 | 高考成绩下发 后,单独设置志 愿填报及录取批 次,省招办单独 划线,单独录 取。 |
| 地方专项计划 | 各省(区、市) 实施区域的 农村学生 实施区域由 有关省 (区、市) 确定。 | 报考条件由各省(区、 市)根据本地实际情况确 定 | 高考志愿填 报时在对应 批次填写意 向院校 | 分数在一本 线以上;在 提前批后, 本一批前有 专门批次 | 地方省属重 点院校(以 四川为例 为:四川农 业大学,成 都理工大 学,西华杰 学等) ) | 高考成绩下发 后,单独设置志 愿填报及录取批 次,省招办单独 划线,单独录 取。 |